Шапка

9.6 (II) Ключевые регуляторы и преобразователи напряжения

9.6.4 Преобразователи с индуктивностями: исходные неизолированные топологии

Под термином ключевой преобразователь ( от «преобразователь, работающий в ключевом режиме» 62 ) в общем случае понимается схема, использующая некую конфигурацию индуктивностей и/или трансформаторов в сочетании с транзисторными ключами ( обычно МОП, но в высоковольтном сегменте встречаются и IGBT 63 [* до сих пор кое-где встречаются «вибропреобразователи» - электромеханические устройства, выполняющие те же функции ] ), чтобы выполнить преобразование одного постоянного напряжения в другое. Общие свойства всех таких конструкций таковы: в первой части каждого рабочего цикла входное напряжение используется, чтобы увеличить ток ( а значит, и энергию ) в индуктивности. Во второй части цикла накопленная энергия передаётся на выход. Преобразование питания с помощью ключевых схем стало очень большой и важной частью схемотехники, а такие конверторы стоят практически в каждом электронном устройстве.

Существуют сотни вариантов ключевых схем, но всех их можно свести к нескольким исходным. В следующем параграфе рассматриваются три основные неизолированные схемы - понижающая, повышающая и инвертирующая ( рис. 9.61 ). После изучения изолированных преобразователей тему продолжат изолированные преобразователи с питанием от силовой сети. Списки некоторых избранных моделей ( табл. 9.5a на стр. 653 и табл. 9.5b на стр. 654 ) и схем управления ключами ( табл. 9.6 на стр. 658 ) будут представлены позднее.

Рис. 9.61   Базовые топологии ключевых преобразователей. В качестве ключа обычно выступает МОП транзистор, в качестве выпрямителя - диод Шоттки, но в синхронных выпрямителях диод заменяют «активным выпрямителем» - ещё одним МОП транзистором

Вместе с базовыми топологиями преобразования ( которые описывают устройства, выполняющие собственно преобразование напряжения ) идёт важная тема регулирования. Как и в линейных аналогах, усилитель ошибки сравнивает часть выходного напряжения с опорным. Сигнал ошибки используется для подстройки какого-либо параметра преобразования. Чаще всего таким параметром выступает ширина импульса, отсюда и название – «широтно-импульсная модуляция» или ШИМ ( PWM ) 64 .

Как вскоре будет видно, схемы широтно-импульсной модуляции распадаются на две группы, работающие в режиме контроля тока или контроля напряжения, что непосредственно влияет на время отклика, шум, устойчивость и другие параметры. И, предваряя грядущие сложности, обе группы могут работать в режиме с полным прекращением тока через катушку в конце каждого цикла или в режиме, когда ток через неё никогда не падает до нуля. Эти режимы известны как режим «разрывного тока» ( DCM ) и режим «неразрывного тока» ( CCM ), соответственно. Оба имеют важные следствия в виде пульсаций, устойчивости, КПД и прочих рабочих параметров. Базовые особенности широтно-импульсной модуляции будут описаны на нескольких примерах, но более сложные темы, вроде сравнения режима по току и по напряжению или частотной коррекции петли обратной связи будут упомянуты вскользь.

9.6.5 Понижающая схема

Рис. 9.61 (A)   Базовые топологии ключевых преобразователей. В качестве ключа обычно выступает МОП транзистор, в качестве выпрямителя - диод Шоттки, но в синхронных выпрямителях диод заменяют «активным выпрямителем» - ещё одним МОП транзистором

На рис. 9.61A показана базовая понижающая ключевая схема, обратная связь опущена для простоты. Когда ключ замкнут, к индуктивности приложено напряжение ( \( V_{in}-V_{out}\) ) . Преложенное напряжение вызывает линейное увеличение тока через катушку ( \( dI/dt=V/L\) ) . Этот ток течёт затем в конденсатор фильтра и нагрузку. Когда ключ размыкается, ток индуктивности продолжает течь в том же направлении ( из физики известно, что ток в катушке не может измениться мгновенно, см. уравнение выше ), но теперь цепь замыкается через ограничительный диод ( его ещё называют «freeweeling» [* просится «перехватывающий»] ). Теперь к катушке приложено напряжение ( \( V_{diode}-V_{out}\) ) [* отрицательное ] , которое вызывает линейное снижение тока. Выходной конденсатор выступает в качестве инерционного звена, сглаживающего неустранимые пилообразные пульсации. Чем больше ёмкость, тем меньше амплитуда пульсаций [* неожиданно, правда?] . На рис. 9.62 показаны временные диаграммы напряжения и тока для схемы, собранной на идеальных компонентах. Чтобы придать конструкции функцию регулятора, надо охватить схему обратной связью. При этом усилитель ошибки будет сравнивать выходное напряжение с опорным и управлять или шириной импульсов при неизменной частоте их повторения, или частотой повторения при неизменной ширине импульсов 65 .

Рис. 9.62   Работа понижающего преобразователя. Пока ключ в положении ЗАМКНУТО, ток катушки линейно возрастает, а в положении РАЗОМКНУТО - линейно убывает. Выходное напряжение равно входному, умноженному на скважность ( она же «duty cycle» \( D = t_{ON}/T\) ) . В данном случае показан режим неразрывного тока индуктивности ( CCM ), в котором ток нагрузки равен среднему току через индуктивность

Для всех трёх схем на рис. 9.61 падение напряжения на перехватывающем диоде зря рассеивает энергию, портя общий КПД схемы. Чтобы снизить потери ставят диоды Шоттки ( такой диод указан на схеме ), но более правильным решением будет использовать параллельно или вместо диода второй ключ. Такая схема называется синхронной и отмечена в табл. 9.5a , 9.5b и 9.6 в колонке «synchronous».

Выходное напряжение

Что можно сказать про выходное напряжение? В установившемся режиме среднее напряжение на индуктивности должно равняться нулю, потому что в противном случае ток через неё будет неограниченно возрастать \( V=L( dI/dt )\) 66 . Поэтому, если абстрагироваться от падений на диоде и ключе, требуется, чтобы \( (V_{in}-V_{out})\space t_{ON}=V_{out}\space t_{OFF}\) или \[ V_{out}=V_{in}D \qquad [9.3] \] где «скважность» D - доля времени, когда ключ замкнут D=\(t_{ON}\)/T , а T - длина цикла T=\(t_{ON}+t_{OFF}\) .

Можно рассматривать процесс и с другой стороны. LC цепь на выходе является фильтром низких частот, на вход которого приходит нарезанное кусками постоянное напряжение со средней величиной \( V_{in}\)×D . Поэтому после сглаживания на выходе фильтра появляется то самое среднее значение входного напряжения. Отметим, что построенный на идеальных компонентах и работающий с фиксированной скважностью D понижающий преобразователь по самой своей природе начинает стабилизировать выходное напряжение. Изменение тока нагрузки не приводит к изменению входного напряжения, но лишь сдвигает график тока в катушке вверх или вниз, чтобы средний ток \(I_{out}\) на графике соответствовал новому значению тока нагрузки. ( Предполагается, что преобразователь работает в режиме неразрывного тока CCM, который обсуждается ниже ).

Входной ток
Что можно сказать о входном токе? При использовании идеальных компонентов и отсутствии потерь в схеме ( т.е. КПД=100% ) входная мощность равна выходной. Следовательно, входной ток выражается формулой \(I_{in}=I_{out}\space( V_{out}\space/V_{in})\) 67 .
Критический выходной ток
Выше предполагалось, что индуктивность находится в режиме неразрывного тока в соответствии с графиком на рис. 9.62 , а выходное напряжение соотносится со входным с постоянным коэффициентом скважности рабочего цикла. Вновь смотрим на график тока. Среднее его значение должно быть равно току нагрузки, но перепады между пиками ( \(Δ I_L\) на графике ) зависят исключительно от \( V_{in}\) , \( V_{out}\) , \(L\) и T . Таким образом, существует некий минимальный выходной ток, для которого ещё выполняется условие неразрывности тока через катушку. Эта величина равна \(I_{out}\)=(1/2)\(Δ I_L\) 68 . Для нагрузок, меньших указанного уровня [* больше сопротивление нагрузки - меньше ток ] , где-то в рабочем цикле ток через индуктивность будет доходить до нуля. Преобразователь при этом переходит в режим разрывного тока, для которого перестаёт выполняться условие постоянства выходного напряжения при фиксированной скважности. Теперь напряжение начинает зависеть от тока нагрузки. Но гораздо важнее то, что работа в режиме разрывного тока ( DCM ) оказывает серьёзное влияние на устойчивость обратной связи и регуляции. По этой причине для многих преобразователей оговаривается минимально возможный ток нагрузки, который гарантированно выведет схему в режим CCM 69 . Как будет видно из уравнений, минимальный ток для CCM режима уменьшается с увеличением индуктивности, увеличением частоты переключения или при использовании обоих методов одновременно.

9.6.5.A Соотношения для понижающего преобразователя в режиме неразрывного тока

Из предыдущего обсуждения и графиков можно доказать, что идеальный понижающий преобразователь ( рис. 9.61A ) будет работать в режиме неразрывного тока, если подчиняется следующему набору уравнений. \[ \begin{align} \langle I_{in} \rangle &= I_{out}\space\frac{V_{out}}{V_{in}}=I_{out}\space D \qquad &[9.3a] \\ Δ I_{in} &= I_{out} &[9.3b] \\ V_{out} &= V_{in}\space\frac{t_{ON}}{T}=V_{in}\space D &[9.3c] \\ D &= \frac{V_{out}}{V_{in}} &[9.3d] \\ I_{out}(min) &= \frac{T}{2L}V_{out}\left( 1-\frac{V_{out}}{V_{in}} \right ) = \frac{T}{2L}V_{out}\space(1-D) &[9.3e] \\ Δ I_{C(out )} &= \frac{T}{L}V_{out}\space(1-D) &[9.3f] \\ I_L(pk) &= I_{out} + \frac{T}{2L}V_{out}\space(1-D) &[9.3g] \\ L(min) &= \frac{T}{2}\frac{V_{out}}{I_{out}}(1-D) &[9.3h] \end{align} \] где \(\langle I_{in} \rangle\) - усреднённое по времени значение входного тока, а \(Δ I_{in}\) и \(Δ I_{C(out )}\) - приближённые амплитудные значения тока пульсаций на входе и выходе ( это важная для выбора конденсатора цифра 70 ). Первое уравнение верно независимо от режима работы ( CCM или DCM ). Формулы для минимальной индуктивности и минимального выходного тока дают цифры для критического режима неразрывного тока CCM. Для расчётов минимальной индуктивности надо использовать значение минимального выходного тока, а для расчёта минимального выходного тока - максимальную величину входного напряжения \( V_{in}\) .

Упражнение 9.8
Требуется вывести уравнения [9.3a-h] ( и не забудьте сообщить авторам обо всех замеченных ошибках ).
Подсказка: для \(I_{out}(min) \) и \(L(min) \) следует учитывать, что выходной ток \(I_{out}\) равен половине разности максимального и минимального токов катушки \(Δ I_L\) на границе режима CCM. Этот факт хорошо заметен по графику тока индуктивности \(I_L\) на рис. 9.62 .

9.6.5.B Понижающий преобразователь: пример I

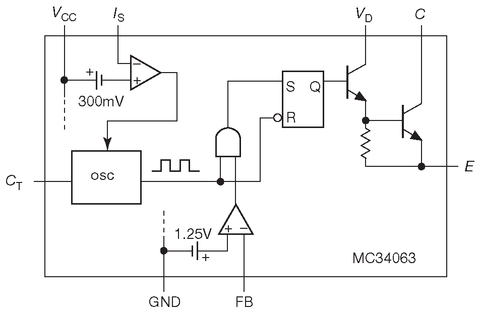
Попробуем создать преобразователь на очень простой и недорогой микросхеме MC34063 ( рис. 9.63 ). Это разработка из 1980-х ценой около $0.50. Несмотря на древность происхождения, MC34063 весьма популярна при построении простых источников, потому что цена её невысока, а требования к компонентам очень скромные. Микросхема выпускается в различных 8-ногих корпусах ( DIP, SOIC, SOP ) несколькими компаниями. В её состав входит генератор, усилитель ошибки с опорным источником, токоограничивающий компаратор и выходная пара Дарлингтона с выведенными наружу коллектором и эмиттером. Работает она незамысловато и обходится без обычного в таких схемах режима ШИМ. При широтной модуляции постоянно меняется время проводимости ключа ( рис. 9.72 ). MC34063 не меняет скважность рабочего цикла, а просто разрешает работу ключа пока напряжение на входе обратной связи ( «FB» ) остаётся ниже внутреннего опорного уровня +1.25 V . Превышение опорного уровня запрещает циклы проводимости. Этот режим можно рассматривать как грубую форму ШИМа, где модуляция меняет соотношение разрешённых/запрещённых циклов 71 . Такая организация обратной связи называется проговой .

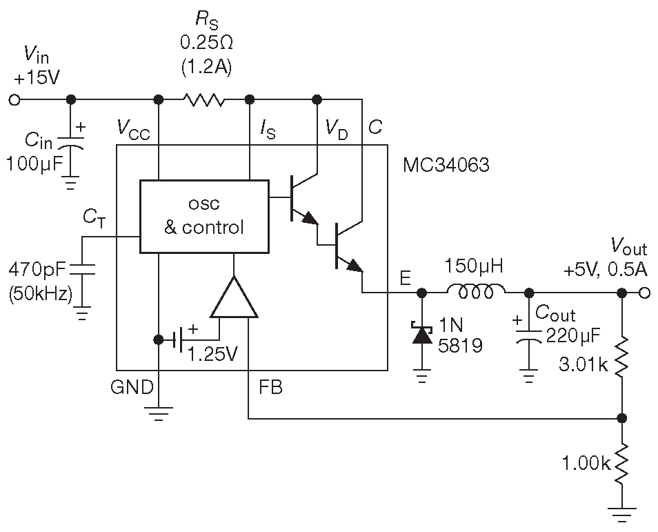
Рис. 9.63   Популярный преобразователь за $0.50. Доступ ко всем выводам 1.5-амперного ключа позволяет легко построить понижающий, повышающий или инвертирующий преобразователь

Будем считать, что на входе имеется +15 V , и построим преобразователь с регулируемым выходом на +5V при токе 500 mA . Схема приведена на рис. 9.64 . Расчёт несложен.

Рис. 9.64   Понижающий регулятор на MC34063. В отличие от схемы пропорционального ШИМ, простое релейное управление не требует корректирующих элементов в цепи обратной связи. По этой же причине параметры схемы далеки от идеальных

  1. Выбираем рабочую частоту: здесь взята 50 kHz , что является половиной от максимальной рекомендованной. Для такой частоты справочные данные рекомендуют \( C_T\) =470 pF . Генератор работает при отношении \( t_{ON}/t_{OFF}\) =6 , поэтому время замкнутого состояния ключа \( t_{ON}\) =17 μs .
  2. Рассчитываем индуктивность так, чтобы преобразователь работал в DCM режиме 72 , предполагая переход в CCM при минимальном входном напряжении и максимальном токе нагрузки. При переходе в CCM выходной ток равен половине пикового тока индуктивности \( I_L(pk) \) . Отсюда, используя соотношение \( V=L( dI/dt )\) ( и учитывая 1V падения на паре Дарлингтона ), получаем \(L=t_{ON}( V_{in}-V_{SW}-V_{out}\space)/(2I_{out})\) =153 μH и берём ближайшее стандартное значение 150 μH .
  1. Считаем значение токочувствительного резистора \(R_S\) , чтобы ограничивать пиковый ток \( I_L(pk) \) несколько выше ожидаемого значения 1A , но ниже максимального тока ключа 1.5 A . Для ограничения 1.2A получаем \(R_S\) =300 mV/\(I_{lim}\) =0.25 Ω 73 .
  2. Выбираем выходной конденсатор так, чтобы напряжение пульсаций не вызывало чувство протеста. Пульсации можно оценить, рассчитав повышение напряжения на ёмкости за один цикл проводимости ( при котором ток через ключ возрастает от 0 до \(I_L(pk) \) ): \(Δ V=t_{ON}I_L(pk) /(2 C_{out})\) . Таким образом, на конденсаторе величиной 220 μF амплитуда пульсаций составит ∼40 mV 74 .

Несколько замечаний

  1. Схема заработает, но параметры будут далеки от идеала. А именно, грубое релейное управление вкупе с разрывным током катушки породит большие пульсации, а возможно, и слышимый писк, вызванный периодическим пропуском циклов.
  2. Схема включения пары Дарлингтона не позволяет загнать ключ в насыщение, что негативно влияет на эффективность. Проблема лечится подключением коллектора драйвера «VD» к источнику входного напряжения через токоограничивающий резистор величиной около 200 Ω .
  3. Ток ключа ограничен пиковым током 1.5 A , что явно мало для нагрузок, больших 0.75 A . Исправляется внешним pnp или p-МОП транзистором ( для этой конкретной схемы ). Главный плюс такого решения - очень низкая цена и отсутствие забот о стабильности или дополнительной компенсации. Эту схему часто можно увидеть в примитивных устройствах типа зарядок для телефонов и им подобных изделиях 75 .

9.6.5.C Понижающий преобразователь: пример II

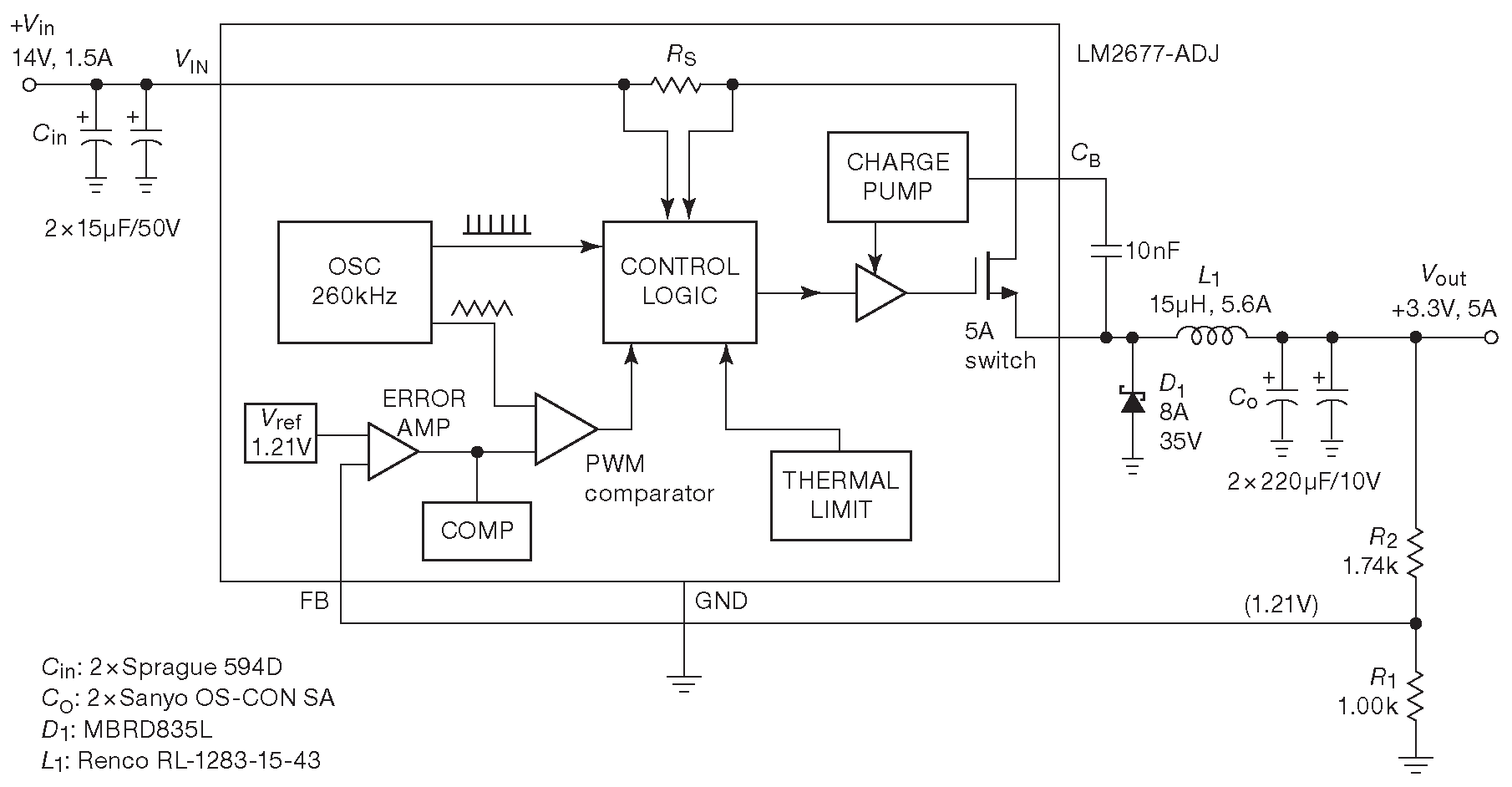
К счастью, есть очень хорошие ключевые преобразователи, которые используют пропорциональный ШИМ и, более того, в самом деле облегчают построение схем ( многие упоминаются в табл. 9.5a и 9.5b , которые разбираются позже ). Например, National Semiconductor ( часть Texas Instruments ) создала серию ИМС «Simple Switcher», каждая из которых уже настроена на работу в повышающей, понижающей или инвертирующей топологии, причём все необходимые элементы компенсации и обратной связи уже есть в самом кристалле 76 . Семейство закрывает напряжения до 40 V и токи до 5A , имеет опорный источник, генератор, встроенную защиту по току, перегреву, а в некоторых и схему плавного запуска ( см. §9.6.8.G ), функцию синхронизации и выключения. Самое приятное, что семейство радикально упрощает разработку преобразователя. В справочных данных есть пошаговая инструкция, плюс, наличествует веб-среда разработки, которая позволяет рассчитать схему и получить номиналы компонентов ( включая наименования рекомендованных типов элементов ) вместе с итоговыми характеристиками устройства.

Такая схема показана на рис. 9.65 . Здесь входное напряжение 14 V от автомобильного аккумулятора преобразуется в выходное напряжение +3.3 V и может давать до 5A для цифровой логики. Номиналы компонентов получены в ходе выполнения пошаговой инструкции из справочных данных. КПД схемы с указанными типами деталей составляет 80% , а пульсации менее 1% от \( V_{out}\) , т.е. ∼30 mV .

Рис. 9.65   Понижающий регулятор на «Simple Switcher» LM2677 - ИМС с очень интересной внутренней схемой компенсации. Номиналы компонентов и их типы получены в ходе выполнения пошаговой инструкции по расчёту из справочных данных

Выбранная микросхема LM2677 ( и прочие члены семейства «Simple Switcher» ) развивает оригинальную архитектуру LM2574/5/6 ( 0.5, 1 и 3A соответственно ), работающую на частоте 52 kHz , для которой выпускают недорогие крупносерийные компоненты 77 . Модернизированная линейка LM2670, членом которой является LM2677, работает на частоте 260 kHz , имеет выходной ток до 5A и требует установки вспомогательного конденсатора ( \( C_B\) на схеме ) для работы с внешним МОП транзистором.

Несколько замечаний

  1. Данная схема даёт в 10 раз больше тока, чем вариант на MC34063A с рис. 9.64 , причём все её параметры ( регуляция, пульсации, реакция на переходные процессы ) существенно лучше. Цена также ровно в 10 раз выше - $5 против $0.5 78
  2. Хорошая эффективность достигается за счёт использования n-канального МОП транзистора. На его затвор подаётся более высокое, чем \( V_{in}\) напряжение, которое вырабатывает внутренняя схема накачки, а \( C_B\) необходим для её работы.
  3. Стоит обратить внимание на параллельное соединение конденсаторов на входе и выходе. Данный приём часто используется в преобразователях, где важно максимально снижать ESR и ESL ( эквивалентную последовательную индуктивность ). Такое решение позволяет снизить пульсации напряжения, имеющие токовую природу, и одновременно удержать токи пульсаций на конденсаторах в допустимых пределах 79 .
  4. Если нужно какое-либо стандартное выходное напряжение, например, +3.3 V , как на схеме, можно сэкономить два резистора и взять микросхему с фиксированным выходом LM2677-3.3. Зато регулируемая версия LM2677-ADJ позволяет не только свободно выбирать напряжение, но и сократить складское разнообразие.
  5. Отметим также, что входной ток схемы существенно меньше выходного. Это следствие высокого КПД преобразования и основное преимущество по сравнению с линейными регуляторами.
  6. Фиксированный КПД означает также, что, если повысить входное напряжение, то входной ток снизится, т.е. схема имеет признаки отрицательного сопротивления. Данный факт имеет кое-какие следствия. Скажем, LC фильтр на входе может вызвать в схеме генерацию. Такая же проблема возникает в преобразователях переменного сетевого напряжения.

Упражнение 9.9
Какая максимальная теоретическая эффективность проходного линейного регулятора, который выдаёт +3.3 V , имея на входе +14 V ?

Упражнение 9.10
Как КПД ключевого понижающего преобразователя влияет на отношение выходного тока ко входному? Как выглядит данное отношение в линейном регуляторе?

62 SMPS - источники питания, работающие в ключевом режиме. Отсюда и термин «SMPS технология». <-

63 Биполярные транзисторы с изолированным затвором, см. §3.5.7.A . <-

64 В некоторых схемах вместо ширины импульсов меняется частота их следования. <-

65 Существует схема управления, в которой могут меняться и ширина, и частота следования. <-

66 Проектировщики источников часто говорят, что среднее значение произведения напряжения на время ( или произведение вольт-секунда ) должно равняться нулю. <-

67 В реальной схеме эффективность снижается за счёт потерь в индуктивности, ёмкости, ключах и диодах. Это достаточно сложная тема. <-

68 Данное состояние называется режим критической проводимости. <-

69 А для небольших нагрузок такие преобразователи могут переходит в иные режимы работы, в т.ч. в режим пачек импульсов . <-

70 Следует учитывать, что справочные данные конденсаторов указывают максимальные цифры среднеквадратического (rms) значения тока пульсаций, а не амплитудное ( пик-пик ) значение. Следует обеспечить достаточный резерв для сохранения параметра в безопасных границах при выборе входного и выходного конденсатора. <-

71 Это аналог релейной обратной связи. Оба варианта резко отличаются от пропорционального управления ( PID ), в котором сигнал обратной связи используется в непрерывном режиме. <-

72 Т.е. в каждом цикле ток через индуктивность будет уменьшаться до нуля. <-

73 Если обнаружится, что ожидаемый пиковый ток превышает допустимый ток ключа, то придётся ставить внешний транзистор или ( что лучше ) брать другую микросхему. <-

74 Реальная величина пульсаций будет выше из-за наличия ESR конденсатора. Этот эффект также можно оценить. <-

75 Для тех, кому нужно переделать уже имеющееся устройство с MC34063A есть NCP3063, которая является полностью совместимой по разводке улучшенной заменой. Она работает на частоте 150 kHz , что позволяет сократить габариты индуктивности, и имеет увеличенный выходной ток. <-

76 Ознакомьтесь, например, с блок-схемой из справочных данных на LM2677 и связанными патентами на активную индуктивность (US patent 5,514,947 ) и активную ёмкость (US patent 5,382,918 ). <-

77 Фирма ON Semiconductor анонсировала дешёвую совместимую серию NCV2576, нацеленную на автомобильный рынок. <-

78 Схемы преобразователей имеют неприлично широкий разброс цен. В таблицах указаны приблизительные цифры, чтобы хоть немного помочь с выбором. <-

79 И уменьшить общую толщину устройства. <-

Previous part:

Next part: