Шапка

9.2 Основные схемы линейных регуляторов с использованием ИМС 723

В предыдущем примере строилась классическая схема линейного последовательного регулятора: источник опорного напряжения, проходной транзистор, усилитель ошибки и узлы, отвечающие за устойчивость обратной связи и защиту от перенапряжения и перегрузки. На практике собирать такие схемы из отдельных деталей приходится редко, т.к. они доступны в интегральном виде. Примером служит классическая схема 723. Это один из представителей обширного класса линейных стабилизаторов, который можно рассматривать в качестве универсального схемного элемента. Он содержит все необходимые узлы и детали, а разработчику остаётся только соединить их нужным образом и добавить проходной транзистор. Другие ИМС являются законченными стабилизаторами и уже имеют в своём составе регулирующий транзистор и защиту от перегрузки. Для нормальной работы им требуется не более двух внешних компонентов. Например, классический «3-выводной» стабилизатор 7805 имеет три вывода с названиями «ВХОД», «ВЫХОД» и «ЗЕМЛЯ» и очень прост в использовании.

9.2.1 Регулятор 723

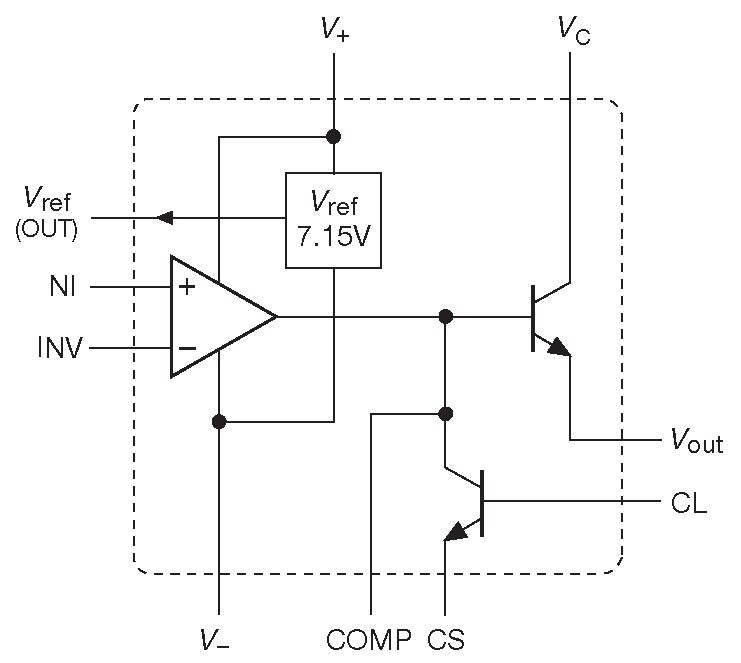
Схема µA723 - классика построения стабилизаторов. Она разработана Бобом Видларом и впервые представлена публике в 1967 году. Это универсальный регулятор с отличными параметрами _6 , который легко использовать. Хотя сейчас его не стоит ставить в новую разработку, познакомиться с устройством будет полезно, потому что современные модели работают по тем же принципам. Блок-схема представлена на рис. 9.3 . Это на самом деле «набор для построения источников питания». Кристалл содержит термокомпенсированный источник опорного напряжения ( 7.15 V±5% ), дифференциальный усилитель, проходной транзистор и схему ограничения тока. В том виде, в котором он поставляется, 723 не может ничего стабилизировать: ему нужны внешние компоненты.

Рис. 9.3   Классический регулятор напряжения µA723

Рабочий ток внутреннего проходного npn транзистора ограничен величиной 150 mA , а вся микросхема может рассеивать максимальную мощность 0.5 W . В отличие от современных моделей в 723 нет схемы защиты от перегрева кристалла.

9.2.1.A Пример схемы на 723: Vout > Vref

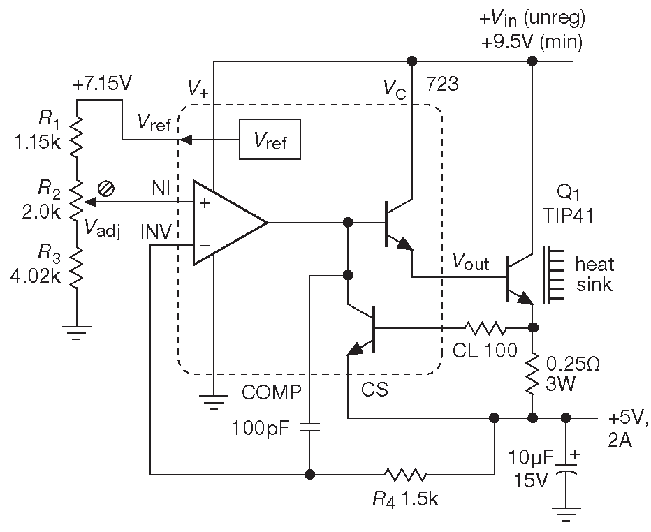
На рис. 9.4 показано, как сделать на 723 стабилизатор положительного напряжения, большего, чем опорное. В данном случае схема повторяет пример с рис. 9.2E . Все элементы, кроме трёх резисторов и двух конденсаторов находятся внутри микросхемы. Такая топология позволяет создать источник с выходным напряжением от \( V_{REF}\) и до максимально допустимых 37 V . Входное напряжение должно превышать выходное на несколько вольт, причём эта величина должна учитывать пульсации на выходе нерегулируемого источника. Для 723 «падение напряжения» или минимальная разница между входным и выходным напряжением равна 3V (min). Это несколько больше, чем современные стандарты ( 2V ). Как будет видно из §9.3.6 у стабилизаторов с низким падением ( LDO ) разница ещё меньше. Отметим также достаточно высокий опорный уровень, который заставляет использовать входное напряжение не меньшее +9.5 V . Эта величина является специфицированным минимумом для \( V_+\) . Такие ограничения отсутствуют в регуляторах, которые используют опорные источники запрещённой зоны с номиналом 1.25 или 2.5 V . Кроме того, напряжение опорного источника образцом точности не является: разброс \( V_{REF}\) составляет от 6.8 до 7.5 V . Это значит, что придётся проводить подстройку выходного напряжения, изменяя номиналы \(R_1\) и \(R_2\) . В дальнейшем будут представлены микросхемы с отличной исходной точностью, такой подстройки не требующие.

Рис. 9.4   Стабилизатор 723 в режиме \( V_{out}>V_{REF}\) с ограничением тока 100 mA

В общем случае, полезно ставить на выходе стабилизатора конденсатор ёмкостью несколько микрофарад, как на схеме. Такой приём позволяет сохранить низкий выходной импеданс даже на высоких частотах, где обратная связь теряет эффективность. Правильнее всего использовать номинал, указанный в справочных данных: он радикально снижает вероятность самовозбуждения. Очень полезно фильтровать линии питания где-либо в схеме комбинацией из керамического конденсатора номиналом 10...100 nF и танталовым электролитическим 1...10 μF _7 .

9.2.1.B Пример схемы на 723: Vout < Vref

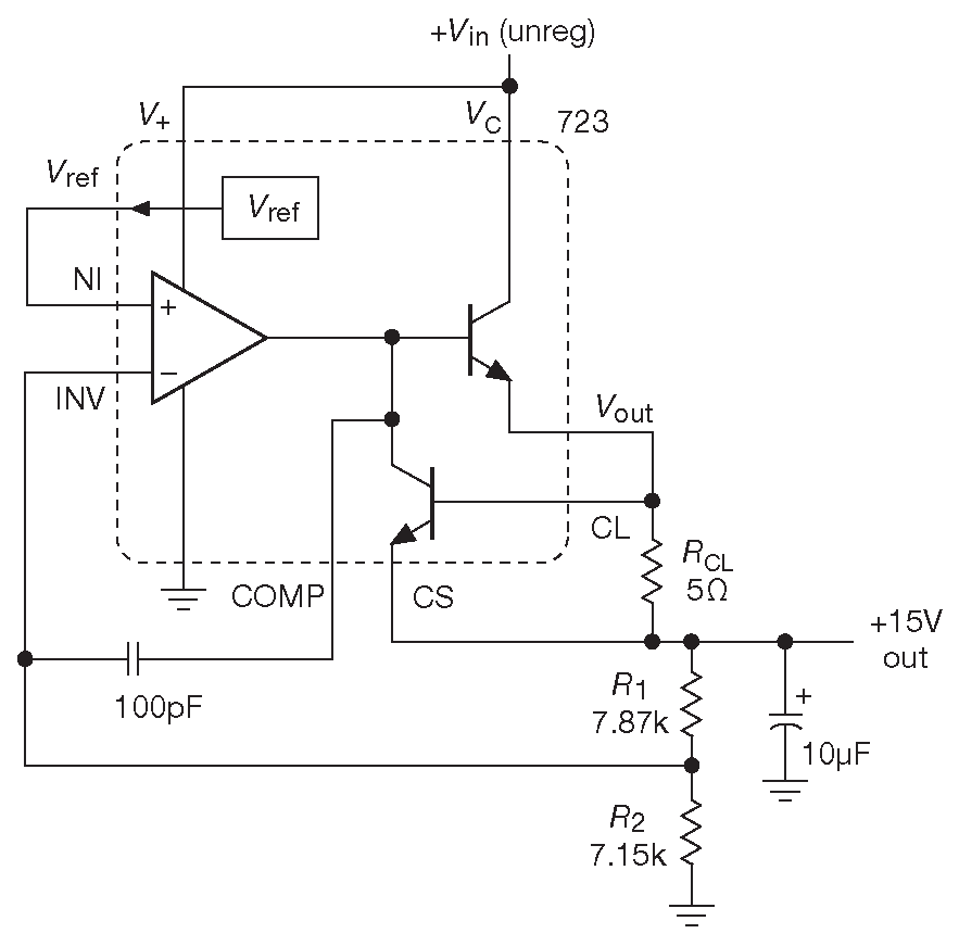
Когда требуется выходное напряжение, меньшее \( V_{REF}\) , надо просто включить на выход «Vref» делитель ( рис. 9.5 ). Теперь полное выходное напряжение сравнивается с частью опорного. Компоненты на схеме предполагают +5V на выходе. Такая схема позволяет выдавать напряжение от +2V до \( V_{REF}\) . Довести выход до нуля нельзя, потому что согласно паспортным данным дифференциальный усилитель не допускает входных сигналов ниже 2V . Вновь отметим, что и в этом случае напряжение на входе микросхемы не может быть ниже +9.5 V , как того требует опорный источник.

Рис. 9.5   Стабилизатор на 723: вариант \( V_{out}<V_{REF}\) с ограничением тока 2A

Для снятия ограничения на ток нагрузки в схеме стоит внешний проходной транзистор, образующий в паре с внутренним транзистором 723 схему Дарлингтона. Внешний транзистор нужен также для удержания рассеиваемой мощности микросхемы в оговоренных пределах: 1W при 25°C . При более высоких температурах допустимая мощность снижается: для 723 требуется обеспечить снижение этого параметра в пропорции 8.3 mW/°C при температуре, превышающей 25°C , чтобы не допускать перегрева кристалла. Таким образом, стабилизатор на +5V , имеющий +15 V на входе не может дать в нагрузку более 80 mA . Внешний транзистор \(Q_1\) может рассеивать 14 W при входном напряжении \( V_{in}\) =12 V и токе нагрузки 2A . Такая мощность требует теплоотвода - ребристой металлической пластины, передающей тепло наружу. Иногда в качестве теплоотвода используется металлический корпус блока питания, на который непосредственно монтируется мощный транзистор. Подробнее тема избыточного тепла раскрывается чуть дальше _8 . Потенциометр используется для точной подстройки напряжения +5V . Он должен перекрывать разброс номиналов резисторов и возможную разницу величины \( V_{REF}\) . В данном случае диапазон подстройки составляет ±1V от номинала. Это пример разработки схемы с учётом наихудшего сочетания параметров. Отметим, что для работы схемы ограничения тока требуется шунт в виде мощного низкоомного резистора.

Третий вариант схемы нужен, если требуется стабилизация напряжения в районе \( V_{REF}\) . В этом случае надо сравнивать часть выходного напряжения с частью опорного, которая должна быть ниже минимального уровня на выходе.

Упражнение 9.3
Разработайте стабилизатор с током до 50 mA и выходным напряжением от +5 до +10 V на 723.
Подсказка: сравнивайте часть выходного напряжения с уровнем 0.5 \( V_{REF}\) .

9.2.1.C Падение напряжения на проходном транзисторе

Одной из проблем описанной схемы является высокая рассеиваемая мощность проходного транзистора: не менее 10 W при полной нагрузке. Избежать подобной ситуации в случае единого напряжения для питания 723 и стабилизированного выхода нельзя, т.к. микросхеме нужно некоторое «пространство» для работы ( в паспортных данных оно указывается в виде падения напряжения на стабилизаторе ). Если питать микросхему от отдельного слаботочного источника, например +12 V , напряжение на входе проходного транзистора можно опустить до уровня \( V_{out}\) +1.5 V ( т.е. на два \( V_{BE}\) выше выходного ) _9 .

9.2.2 Несколько слов в защиту 723

Чтобы не создавать у читателя неправильного впечатления, требуется отметить, что слухи о смерти престарелого стабилизатора 723 сильно преувеличены 10 . Авторам пришлось использовать десятки линейных стабилизированных источников фирмы Power One более трёх десятилетий без единого сбоя. Все блоки питания были собраны на обычном 723 или на его клонах. Вот несколько соображений, по которым эту разработку Боба Видлара не стоит списывать со счёта:

  • очень низкая цена ( $0.17 в партии 1000 шт. );
  • очень много производителей;
  • полностью настраиваемое ограничение тока, включая схему с падающей характеристикой;
  • очень нагляден ( именно поэтому он здесь );
  • не имеет защиты от перегрева;
  • тихий источник опорного напряжения, допускающий использование внешнего фильтра;
  • допускает использование внешних проходных транзисторов любой полярности;
  • можно использовать в схеме регулирования отрицательного напряжения.

6 Посмотрев на успех ИМС 723, другие производители наклепали его «улучшенные версии», такие как LAS1000, LAS1100, SG3532 и MC1469. Но 723 жив до сих пор, а все улучшенные версии забыты. 723 является «достаточно хорошим», очень недорогим ( $0.15 в количествах ) и активно используется во многих коммерческих линейных регуляторах, где особенно востребован легко настраиваемый уровень ограничения тока. 723 шумит меньше, чем большая часть его последователей, а авторам он нравится в качестве учебного пособия. <-

7 Керамический конденсатор обеспечивает низкий импеданс на высоких частотах, а электролитический обеспечивает запас энергии и демпфирует за счёт высокого внутреннего сопротивления ( ESR ) возможные резонансы. <-

8 Это относится также к мощным биполярным транзисторам из табл. 2.2 на стр. 106 . <-

9 Падение можно сократить до одного \( V_{BE}\) , если использовать для \(Q_1\) pnp транзистор. Его эмиттер надо подключить к \( V_{in}\) , а базу запитать от вывода «Vc» микросхемы. В результате регулирующий элемент строится по схеме Шиклай, а не Дарлингтона, см. §2.4.2.A и рис. 2.77 . Если на вход подаётся напряжение с нерегулируемого источника, то правила разработки с учётом наихудших условий требуют иметь некоторый запас, учитывающий просадку первичного сетевого напряжения. <-

10 Парафраз одного из самых известных замечаний Марка Твена, который обнаружил в газете сообщение о собственной смерти. <-

Previous part:

Next part: