Шапка

9.3 (II) Законченные интегральные регуляторы

9.3.5 Примеры схем с использованием LM317

Прежде чем перейти к стабилизаторам с малым падением, рассмотрим несколько рабочих примеров использования 317: двуполярный лабораторный источник питания от 0 до ±25 V , схему плавного управления вентилятором и два варианта регулировки выхода высоковольтного источника питания.

9.3.5.A Двуполярный лабораторный источник питания

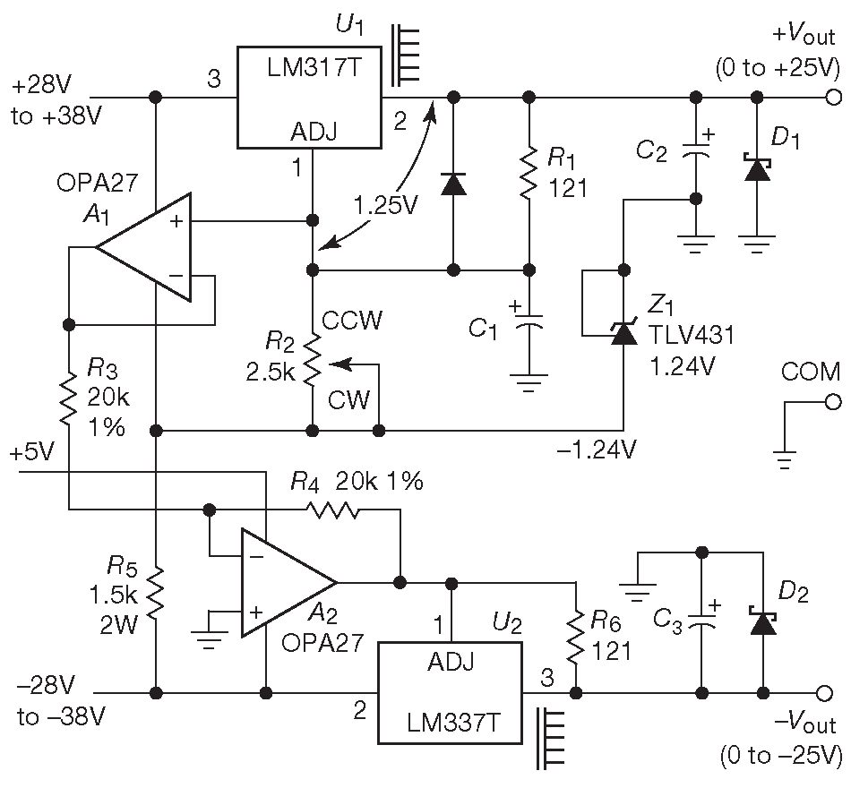
Источник двуполяного напряжения с симметричными выходными уровнями на напряжение от 0 до ±25 V и током до 0.5 A - штука очень полезная. Его можно купить за несколько сотен долларов или около того, а можно собрать самостоятельно на паре 3-выводных регулируемых регуляторов. Схема показана на рис. 9.15 . В положительном плече стоит LM317 в корпусе TO-220 ( суффикс «-T» ). С правильно подобранным радиатором ( \(R_{\Theta JC}\) ≈ 2°C/W см. §9.4 ). Регулировка напряжения до 0V выполнена по схеме 9.14B - нижний конец делителя для 317 подключён к потенциалу –1.24 V . Для точной симметрии напряжение с вывода «ADJ» \(U_1\) инвертируется и подаётся на стабилизатор отрицательного напряжения LM337.

Рис. 9.15   Двуполярный симметричный лабораторный источник питания с выходным напряжением от 0 до ±25 V на 3-выводных регуляторах типа 317/337

Некоторые подробности. Рядом с \(U_1\) поставлен шумоподавляющий \( C_1 \) ( вместе с защитным диодом ). Для получения инвертированного опорного напряжения для \(U_2\) используется прецизионный малошумящий ОУ, поэтому дополнительный конденсатор на выводе «ADJ» \(U_2\) не нужен. Резисторы \(R_1\) и \(R_6\) обеспечивают требуемую минимальную нагрузку 10 mA . Но здесь следует отметить, что \( A_2\) должен быть способен выдать эти 10 mA , а \(R_5\) пропускать достаточно тока, чтобы питать \( A_1\) , отбирать 10 mA через переменный резистор \(R_2\) и задавать ток через \(Z_1\) . Диоды Шоттки \( D_1\) и \( D_2\) защищают схему от напряжения обратной полярности, которое может попасть на выходные клеммы из нагрузки. И, наконец, если есть угроза короткого замыкания входа на землю, нужно добавить диоды между входными и выходными контактами обоих регуляторов ( рис. 9.14F ), чтобы защитить их от тока обратного разряда фильтрующих конденсаторов ( и возможных источников в нагрузке ). На эту роль подходят 1N4004.

Упражнение 9.6
Источник опорного напряжения \(Z_1\) ( это слаботочный параллельный стабилизатор ) специфицируется на рабочий ток в диапазоне 50 μA...20 mA . Покажите, что схема 9.15 его обеспечивает. Для этого надо подсчитать ток через \(Z_1\) при наибольшем и наименьшем входном напряжении отрицательной шины ( т.е. при –28 V и –38 V ). Предполагается, что сдвоенный операционный усилитель может потреблять от 3 mA до 5.7 mA .

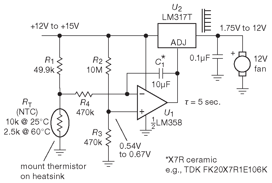
9.3.5.B Пропорциональное управление вентилятором

Старт-стопный режим работы вентилятора ( или, как в упражнении 9.5 , режим «больше-меньше» ) прост, но поддержание температуры радиатора через управление скоростью вращения, т.е. за счёт изменения напряжения на вентиляторе, работает лучше, чем простая релейная логика. Рис. 9.16 показывает, как можно превратить 317 в сильноточный драйвер, имеющий защиту от перегрева и перегрузки с простым управлением через вывод «ADJ». Здесь используется вечно молодой LM358, который интегрирует сигнал ошибки с измерительного моста. В одном из плеч моста стоит термистор с отрицательным температурным коэффициентом ( NTC ). Мост сбалансирован для температуры 60°C . Выше этой точки выход интегратора, а значит, и напряжение на вентиляторе растёт в положительном направлении. Постоянная времени интегратора \(R_4C_1\) должна быть несколько больше, чем температурная постоянная времени ( от нагревателя к термистору ), чтобы минимизировать «рысканье» при установлении теплового равновесия.

Рис. 9.16   Управление скоростью вентилятора с помощью схемы с обратной связью на термисторе. Аналоговое управление позволяет избавиться от шумов переключения, а переменная скорость минимизирует акустический шум

LM358 выбран из-за низкой цены ( $0.10 в розницу ), однополярного питания ( рабочий диапазон входов и выхода включает потенциал отрицательной шины ) и надёжной работы при напряжениях питания сильно превышающих +15 V . Но 50 nA тока смещения для наихудшего случая вынуждает использовать интегрирующий конденсатор большой ёмкости. В идеале лучше всего здесь смотрелся бы недорогой ОУ с однополярным питанием с полевыми транзисторами или схемой компенсации входного тока. К счастью, такой усилитель имеется. Это не особо известный OPA171 с однополярным питанием, током смещения в диапазоне десятков пикоампер даже при повышенной температуре и напряжением питания от 3 до 36 V . Стоит такая микросхема около доллара, зато можно поставить более дешёвый конденсатор 0.47 μF , который будет работать в паре с резистором \(R_4\) =10 MΩ .

9.3.5.C Высоковольтный источник: вариант I - линейный регулятор

На рис. 9.17 показана простая схема, которая усиливает выходной ток 3-выводного регулятора LR8 фирмы Supertex [* сейчас Microchip] . Микросхема работает при напряжении 450 V , но её выходной ток ограничен на уровне 10 mA , а рассеиваемая мощность ∼2 W ( корпус DPAK на полигоне из фольги, см. рис. 9.45 ) при работе с полным допустимым перепадом напряжений.

Рис. 9.17   Высоковольтный регулируемый источник: вариант I, 0...400 V , собран на линейном регуляторе LR8 с повторителем на МОП транзисторе. Параметры \(R_2\) описываются в тексте

Минимальная нагрузка регулятора равна 0.5 mA , поэтому в схеме он отдаёт ток чуть меньший чем 1 mA в повторитель на МОП транзисторе. Обратная связь охватывает только сам LR8, поэтому повторитель вносит смещение ( и оно слегка зависит от нагрузки ), которое можно подстроить потенциометром \(R_{1b}\) . За ограничение тока отвечает \(Q_2\) , а диоды \( D_1...D_3\) защищают от повреждений, обычных для высоковольтных блоков питания. Конденсатор \( C_2\) ( с дополнительным защитным диодом ) снижает шум. Потенциометр регулировки выхода \(R_2\) рассеивает 320 mW при максимальном выходном напряжении, поэтому правильнее будет выбрать модель с мощностью 1W или более. Следует проверить данные возможного кандидата на допустимое напряжение. В данную схему хорошо встаёт Bourns 95C1C-D24-A23 или Honeywell 53C3500K.

9.3.5.D Высоковольтный источник: вариант II - ключевой преобразователь

Есть и другой подход к созданию регулируемого высоковольтного напряжения: надо использовать DC-DC модуль. Они выпускаются под очень широкий набор выходных напряжений, доходящих до десятков киловольт, и допускают выбор полярности. Многие имеют внутри стабилизатор выходного напряжения и работают от низковольтного источника ( +5, +15 и т.д. ). Выходное напряжение регулируется резистором или потенциалом на низковольтной стороне. От таких источников удобно запитывать фотоумножители, лавинные полупроводниковые детекторы, умножители на микроканальных пластинах и прочие устройства, требующие высокого напряжения при низком токе.

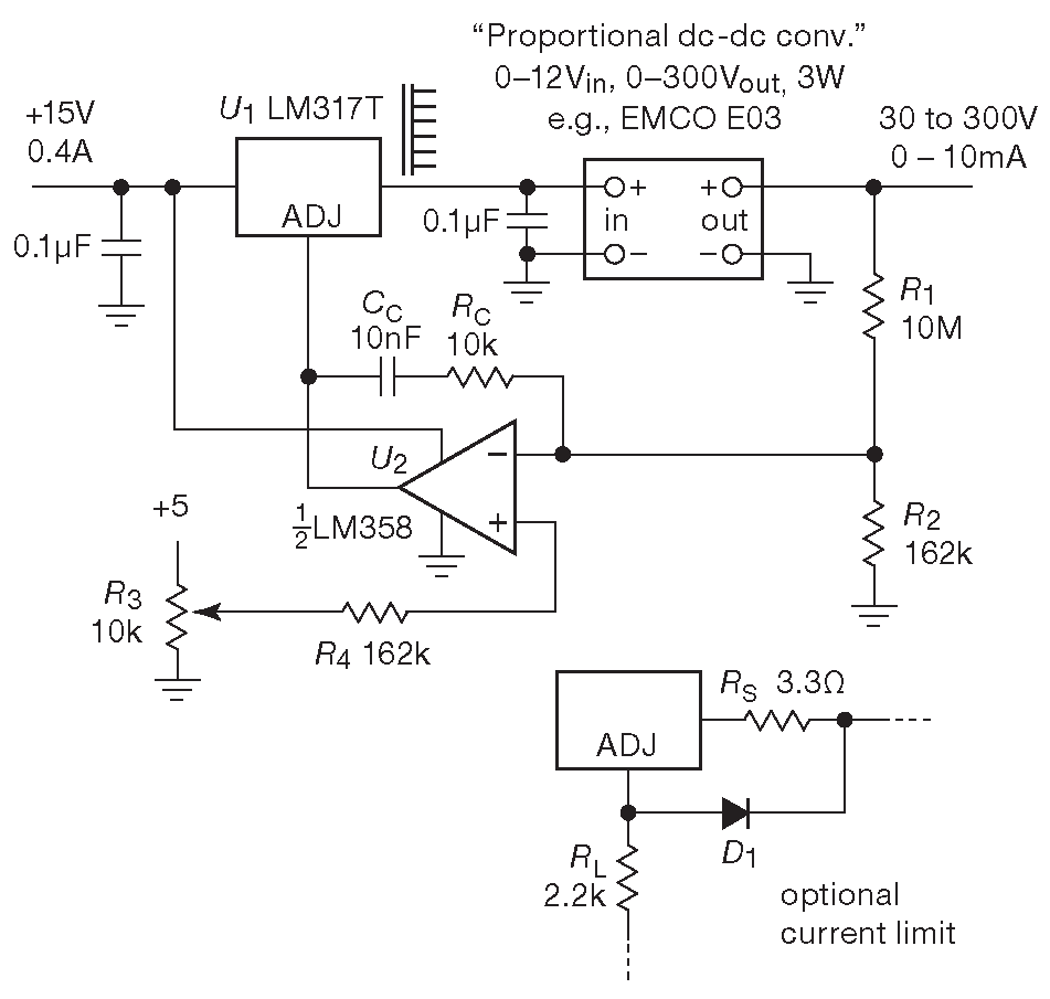
Более дешёвым решением будет использование модуля чистого преобразования без встроенного стабилизатора. В таких устройствах выходное напряжение - это масштабная копия питающего и меняется вместе с ним, отчего они часто называются «пропорциональными» DC-DC преобразователями. Типовой представитель имеет вход 0...12 V , а на выходе в зависимости от модели может давать от 100 V до 25 kV при мощности от долей ватта до 10 W или около того. Рис. 9.18 показывает возможное включение 3-ваттного модуля пропорционального преобразователя EMCO. Выходное напряжение устанавливается с помощью \(R_3\) , причём минимальное выходное напряжение определяется уровнем 1.25 V на выходе LM317. Вариант с ограничением тока защищает преобразователь при перегрузках 19 . Общая розничная цена компонентов без преобразователя укладывается в $0.75: данная схема - чемпион дешевизны.

Рис. 9.18   Высоковольтный источник: вариант II, 0...300 V , собран на пропорциональном DC-DC преобразователе с питанием от LM317 и управлением через вывод «ADJ»

9.3.6 Регуляторы с низким падением

Есть задачи, где падение ( т.е. минимальная разница между входным и выходным напряжением ) величиной 2V является серьёзным ограничением. Например, для цифровых схем могут потребоваться +3.3 V при наличии +5V или, что хуже, +2.5 V из +3.3 V . Другим примером служит стабилизатор +5V , работающий от батареи «9V». Такие батареи начинают свой трудовой путь при уровне +9.4 V , а заканчивают его при +6V или даже при +5.4 V в зависимости от минимального напряжения на полностью разряженном внутреннем элементе ( 1.0 V или 0.9 V ). Во всех таких ситуациях нужен регулятор, который может работать с малой разницей между входом и выходом, в идеале до нескольких десятых долей вольта.

Одним из решений будет вовсе отказаться от линейной схемы в пользу ключевого варианта ( §9.6 ), который использует разницу между входом и выходом иначе, но зато имеет другие проблемы ( а именно: шум, пульсации и переходные процессы ). В итоге, возможно, тишина и простота линейных регуляторов перевесит.

Взглянем ещё раз на схему типового линейного регулятора на рис. 9.6 и 9.9 . Падение порядка 2V возникает из-за двух последовательных перепадов \( V_{BE}\) в выходном повторителе, построенном по схеме Дарлингтона, и напряжении на токовом шунте защитной цепи ( ещё одно падение \( V_{BE}\) в режиме ограничения ). Разрешить проблему можно, изменив схему выходного каскада ( взяв схему Шиклай в качестве замены для каскада Дарлингтона §2.4.2.A ) и применив иную цепь ограничения тока.

Промежуточный вариант показан на рис. 9.19. На выходе по-прежнему стоит npn повторитель, но раскачивает его уже pnp транзистор. Последний работает почти в режиме насыщения и позволяет избавиться от одного перепада \( V_{BE}\) . Токовый шунт передвинут в коллектор ( «измерение тока на горячем конце» ), где он не оказывает влияния на общее падение до тех пор, пока падение на нём меньше \( V_{BE}\) ( уровня ограничения ). Достижение предельного тока легко отслеживается с помощью компаратора, как на схеме 9.19. Такая топология позволяет микросхеме LT1083/84/85 ( до 7.5 , 5 и 3.5 A соответственно ) работать с типовым падением ∼1V при максимальном токе.

Рис. 9.19   Серия 3-выводных стабилизаторов положительного напряжения с уменьшенным падением LT1083/84/85

Авторы с успехом использовали указанные приборы во множестве разработок. С электрической точки зрения они имитируют LM317 с опорным напряжением 1.25 V относительно выходного напряжения. Но, как и многие другие регуляторы с малым падением, LT1085 неравнодушен к фильтрующим конденсаторам. Справочные данные рекомендуют на входе 10 μF , а на выходе не менее 10 μF ( для тантала ) или 50 μF ( для алюминия ). Если предполагается ставить на вывод «ADJ» противошумовой фильтр ( §9.3.13 ), ёмкость на выходе рекомендуется утроить.

9.3.7 Настоящие регуляторы с малым падением

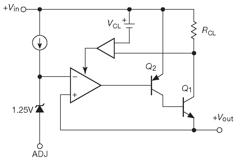
Падение на регулирующем элементе можно снизить ещё сильней, если заменить в выходном каскаде npn транзистор ( повторитель ) на pnp ( усилитель с общим эмиттером ), см. рис. 9.20 A . Такая конфигурация избавляет от одного потенциала \( V_{BE}\) , а общее падение начинает определяться напряжением насыщения транзистора. Чтобы удержать общее падение на возможно более низком уровне из схемы ограничения тока выбрасывается последовательно включённый шунт. Вместо него используется тестовый ток, состоящий с током нагрузки в некоторой пропорции и снимаемый со второго коллектора \(Q_1\) . Это менее точный, но достаточный для поставленной задачи способ, который позволяет избежать разрушительных токов. Например, справочные данные на LT1764A указывают минимальный уровень ограничения 3.1 A , а типовое значение 4A 20 .

Рис. 9.20   LDO на положительное напряжение. (A) Биполярный LT1764 и (B) КМОП TPS75xxx

Многие современные LDO используют в качестве регулирующего элемента МОП транзистор ( схема 9.20B ). Как и биполярные модели, эти стабилизаторы достаточно чувствительны к качеству фильтрации. Скажем, документация на серию стабилизаторов TPS755xx оговаривает не только ёмкость, но и ESR конденсаторов фильтра. Ёмкость должна быть не менее 10 μF , ESR - не менее 50 mΩ и одновременно не более 1.5 Ω . На графиках сочетаний \( C_{bypass}\) , ESR и \(I_{out}\) в справочных данных дополнительно показаны регионы устойчивости и неустойчивости.

9.3.8 3-выводные регуляторы с опорным током

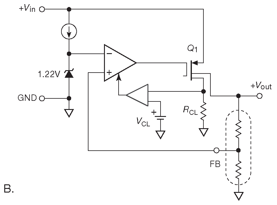
Все рассмотренные до настоящего момента стабилизаторы используют источник опорного напряжения ( обычно это 1.25 V источник на запрещённой зоне кремния ), с которым сравнивается часть выходного напряжения. В результате нельзя получить выходное напряжение меньшее, чем опорное [* в главе, посвящённой 723 ( §9.2.1.B ), рассказан способ обхода этого ограничения] . В большинстве случаев напряжение опорного источника определяет нижнюю границу выходного напряжения \( V_{out}\) =1.25 V ( правда, отдельные экземпляры опускают предел до 0.8 и даже до 0.6 V , см. табл. 9.3 на стр. 614 ).

Но иногда требуется потенциал ещё ниже, и даже диапазоны, начинающиеся точно с нуля вольт. Такие требования обычно решаются с помощью вспомогательного источника отрицательного напряжения, как в схеме лабораторного блока из предыдущих изданий книги ( см. рис. 6.16 оттуда [* или рис. 9.15 из этой главы] ).

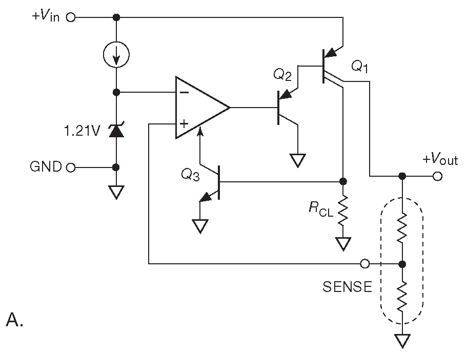
Очень хорошей альтернативой традиционному подходу является LT3080, созданный фирмой Linear Technology ( рис. 9.21 ). Это 3-выводной регулируемый стабилизатор положительного напряжения ( в некоторых видах корпусов есть и четвёртая ножка ). Вывод «ADJ», который здесь зовётся «SET» выдаёт точный ток ( \(I_{SET}\) =10 μA±2% ), а усилитель ошибки заставляет выход повторять напряжение на «SET». Т.е. если поставить между выводом «SET» и землёй резистор \(R\) , то выходное напряжение будет \( V_{out}=I_{SET}R\) . Диапазон выходного напряжения начинается от нуля: при \(R\) =0 и \( V_{out}\) =0 21 .

Рис. 9.21   3-выводной регулируемый стабилизатор положительного напряжения LT3080 с точной токовой опорой

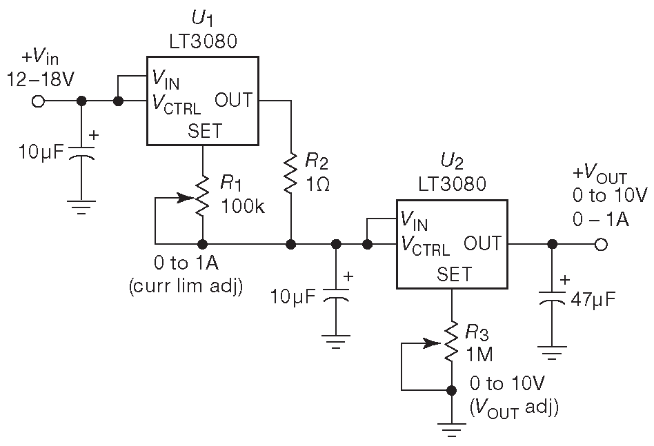
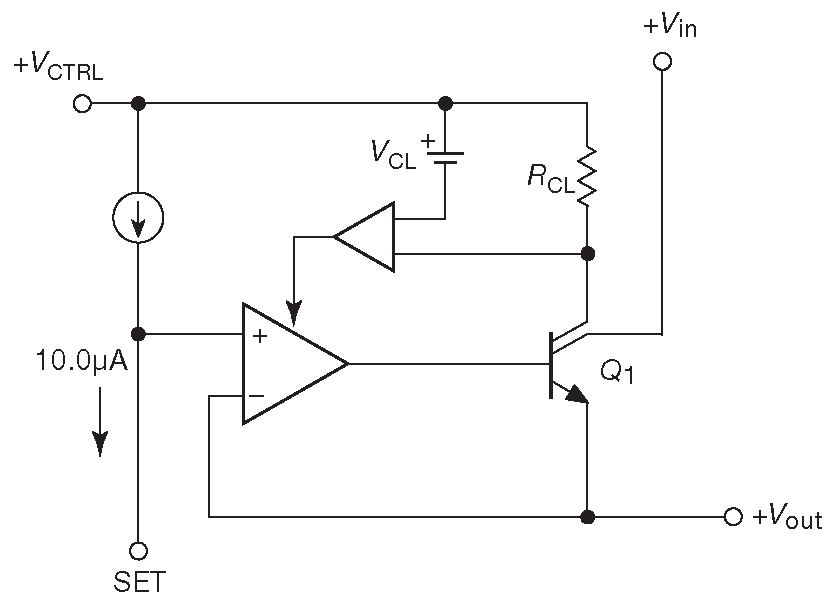
Базовая схема показана на рис. 9.22. В качестве примера взят источник 0...10 V . Архитектура серии LT3080 позволяет очень легко добавить регулируемое ограничение по току, которое тоже имеет нижним пределом ноль, см. рис. 9.23. Предварительный регулятор \(U_1\) превращён в источник тока 0...1A , а два стабилизатора вместе образуют источник напряжения с регулировкой тока ( или, если угодно, источник тока с ограничением по напряжению ).

Рис. 9.22   Стабилизатор положительного напряжения с выходным диапазоном, начинающимся от 0V
Рис. 9.23   Регулируемый «лабораторный источник» с независимой установкой тока и напряжения

В регуляторах серии 3080 есть четвёртый вывод «Vctrl» ( в корпусах, имеющих больше трёх выводов, например, TO-220-5 ), который позволяет запитывать внутреннюю схему от отдельного источника. При таком включении LT3080 превращается в настоящий источник с низким падением и имеет перепад 0.1 V при 250 mA . Его низкий выходной импеданс ( эмиттерный повторитель ) требует выходного конденсатора номиналом всего 2.2 μF , без ограничений на минимальное значение ESR .

9.3.9 Сравнение падений напряжения на регуляторах

Чтобы завершить тему падения напряжения на различных семействах регуляторов был построен график ( рис. 9.24 ), объединяющий параметры всех перечисленных типов. Кривые были взяты из «типовых» справочных данных, которые нормированы на графике в виде процентных долей. Для всех рабочая температура составила 40°C . Все три категории видны отчётливо. Обычные регуляторы с npn транзистором Дарлингтона в качестве проходного ( три верхних графика ), модели со сниженным падением с pnp и npn выходными повторителями ( средние графики ) и настоящие регуляторы с низким падением с pnp или p-МОП выходными каскадами ( нижняя группа кривых ). У последних падение линейно зависит от тока нагрузки и при низких токах уменьшается практически до нуля.

Рис. 9.24   Величина падения напряжения на линейных регуляторах. Два самых нижних графика ( с префиксами «TPS-» ) представляют КМОП микросхемы, все остальные - биполярные. См. также рис. 9.11

9.3.10 Пример схемы регулятора с двумя выходами

В качестве примера вообразим небольшое цифровое устройство, которому нужно стабилизированное питание двух номиналов +3.3 V и +2.5 V , оба на 500 mA . На рис. 9.25 показано, как получить требуемое из небольшого трансформатора, монтируемого на печатную плату, нерегулируемого мостового выпрямителя и пары линейных регуляторов. Разработка проходит несколько стандартных этапов.

Рис. 9.25   Двойной низковольтный регулятор напряжения

  1. Выбирается трансформатор, с которого можно получить +8 Vdc . Подойдёт любая модель с обмоткой ∼6.3 Vrms: пиковая амплитуда составит 6.3\(\sqrt{2}\) V минус два падения на p-n переходе из-за моста.
  2. Следует выбирать трансформатор, рассчитанный на нагрузку ∼4 Arms , который позволит дополнительный нагрев от коротких токовых импульсов в мостовом выпрямителе ( «малый угол проводимости», см. §1.6.5 [* ссылка #31, §9.5.2 и картинка 9.50_1 ] ).
  3. Выбирается накопительный конденсатор \( C_1 \) , чтобы уровень пульсаций при максимальном токе нагрузки не превышал ∼1 Vpp ( по формуле \(I=C( dV/dt )\) ) , причём рабочее напряжение конденсатора надо выбирать с учётом наихудшего сочетания условий: верхней границы сетевого напряжения в отсутствие нагрузки.
  4. Для выхода «+3.3 V» использован 3-выводной регулируемый стабилизатор ( LM317A в мощном корпусе TO-220 ), который монтируется на теплоотвод ( 10°C/W достаточно для рассеивания ∼5 W тепла, см. §9.4 ).
  5. Наконец, на выходе «+2.5 V» стоит КМОП микросхема с фиксированным выходом ( две последние цифры в названии указывают выходное напряжение ), которая запитывается от +3.3 V .

Несколько замечаний

  1. Подробности, относящиеся к сетевой части устройства ( предохранители, фильтры, выключатели и т.п. ) на схеме опущены.
  2. Номиналы проходных конденсаторов выбраны с запасом, т.е. больше чем паспортный минимум, чтобы улучшить реакцию на броски тока и увеличить общую устойчивость.
  3. В TPS72525 есть внутренний супервизор с выходом «RESET», на котором появляется НИЗКИЙ уровень, когда стабилизатор перестаёт справляться с ситуацией. Такой сигнал используется, чтобы сообщить микропроцессору, что пора сохранять состояние и включаться.

[* Это, если «RESET» со стабилизатора идёт на прерывание общего назначения. А если он идёт на вывод «RESET» микроконтроллера, то активация сигнала аварии сбрасывает микропроцессор автоматически, не давая ему сохранить состояние и данные. Работа при подаче сигнала «RESET» на одноимённый вход процессора меняет логику работы. До тех пор, пока сигнал аварии активен, микропроцессор находится в состоянии сброса и ждёт, пока питание не успокоится. После снятия сигнала аварии процессор начинает работу. ( Подразумевается правильное согласование активных уровней, например, НИЗКИЙ на выходе стабилизатора == напряжение вышло из-под контроля == СБРОС микроконтроллера ) ].

19 В ходе интенсивного тестирования было выяснено, что входной ток имеет величину порядка 1.2A . <-

20 Для КМОП регуляторов серии TPS755xx на 5A справочные данные сообщают следующие красноречивые цифры для ограничения тока: 5.5 A ( минимум ), 10 A ( типовое значение ) и 14 A ( максимум ). <-

21 Есть одна ловушка: минимальный ток нагрузки составляет ∼1 mA , поэтому на нагрузке 100 Ω напряжение не упадёт ниже 0.1 V . Чтобы получить 0V , нужно обеспечить путь для тока холостого хода к отрицательному источнику. <-

Previous part:

Next part: