Шапка

X3.15 Источники высоковольтных импульсов

Кругом полно недорогих высоковольтных мощных МОП транзисторов. Скажем, FQPF8N80 нормируется на 800 V и 8A , а стоит всего $1 в розницу. Благодарить за такую удачу следует существование множества актуальных задач по управлению мощностью - преобразователей ac-dc, инверторов для синхронных двигателей, преобразователей для флуоресцентных ламп и т.д., которые побуждают производителей полупроводников к активности. Для большей части таких схем требуется изолированный драйвер верхнего плеча для управления затвором «летающего» n-канального МОП ключа в псевдосимметричном выходном каскаде, как, например, в схеме классического полумостового преобразователя ( рис. 9.73C ). И здесь изготовители кремния не подкачали с дешёвыми решениями, позволяющими решить проблему ( многие драйверы верхнего плеча стОят меньше доллара в розницу ). Некоторые примеры можно увидеть в табл. X3.5 на стр. X_250 .

Чуть в стороне от коммерческих проектов лежит лабораторное оборудование, например, генераторы высоковольтных импульсов. Они требуются в ловушках для заряженных частиц, при электрооптической модуляции света, получения терагерцового излучения, электропорации в биологии клетки, получения микропузырьков, а на более приземлённом уровне проверять стойкость электронных компонентов ( резисторов, подавителей переходных помех ) к импульсным воздействиям.

В этой главе описываются несколько полезных конструкций уровня лабораторного оборудования.

X3.15.1 Источник импульсов +600V на двух ключах

На рис. X3.107 показана блок-схема униполярного генератора импульсов ( только положительных ). Пара n-канальных МОП транзисторов 107 ( на схеме показаны в виде обычных ключей ) замыкает выходную линию или на положительный источник, или на землю. Выходов два: один прямо с ключа - для мощных нагрузок, второй через резистор последовательного согласования 50 Ω - для подачи импульсов в коаксиальный кабель ( см. Приложение _H ). Предусмотрена возможность подключения внешнего накопительного конденсатора, чтобы исключить просадку вершины импульса на сильноточной нагрузке. Управляющий вход имеет логические уровни, а внутренняя схема гарантирует отсутствие сквозного тока. Сами транзисторы переключаются быстро ( ∼20 ns ), но драйвер, управляющий ими, вносит существенную задержку ( ∼250 ns ).

Рис. X3.107   Блок-схема источника высоковольтных импульсов с рис. X3.109

Перед разбором полной схемы напомним вкратце возможности драйверов верхнего плеча, знакомство с которыми произошло в §3.5.6 , а в ##§X9.10 они используются при низких напряжениях. В схеме требуется получать управляющее напряжение исток-затвор \(V_{GS}\) величиной около 10 V для верхнего n-канального ключа. Его сток соединён с высоковольтным источником, а исток - с выходной клеммой. Это «летающий МОП транзистор» с «летающим затвором», на котором надо создавать \(V_{GS}\) ( 0V или +10V ) относительно истока. А исток прыгает между потенциалом земли и +HV с приличной частотой. Чтобы оценить задачу, надо обратить внимание на скорость нарастания. 500 V за 20 ns эквивалентно 25 киловольтам за микросекунду. Плюс, как и любая схема управления затвором, драйвер верхнего плеча должен обеспечивать динамический ток перезарядки, а это амперы, чтобы менять потенциал на ёмкости затвора за наносекунды. Мощный МОП транзистор с зарядом затвора \(Q_G\)=25 nC потребует 2.5 A для перезарядки за 10 ns . Кроме того, требуется гарантированное выдерживание временнЫх соотношений в работе верхнего и нижнего ключа, не допускающее возникновение сквозного тока. Именно поэтому управление правильнее всего строить на драйвере полумоста.

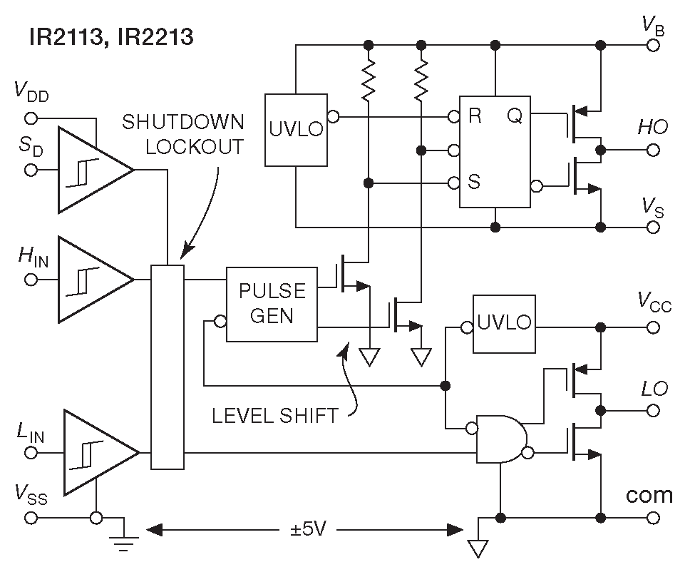
Для источника взят IR2113, блок-схема которого приведена на рис. X3.108 . В нижнем плече стоит обычный симметричный каскад, способный выдать или принять до 2A и требующий от +10 до +20 V питания ( «Vcc» ) относительно общего ( «COM» ) вывода. Последний должен находиться в пределах нескольких вольт относительно уровня логической земли. Плавающий драйвер верхнего плеча соединяется с выводом истока верхнего ключа («Vs») и должен получить свои +10...20V ( «Vb» ) относительно вывода «Vs». Иначе говоря, 10 V ≤ Vb–Vs ≤ 20 V . Каждый драйвер выключаются, когда напряжение на нём падает ниже определённого минимального значения ( «UVLO» ), примерно равного 8V . Такой подход гарантирует, что транзистор будет полностью открыт ( или не будет работать вовсе ), а значит, не попадёт в состояние частичной проводимости и не перегреется. Интересной особенностью этого класса драйверов является использование коротких импульсов, вместо постоянного уровня, для передачи требуемого состояния верхнего ключа. Данный подход минимизирует разогрев схемы сдвига уровня. Метод весьма эффективен, пока частота переключения не слишком велика. График в справочных данных показывает, что минимальный нагрев наблюдается в районе 10 kHz и растёт до максимально допустимых температур кристалла в промежутке 100 kHz...1 MHz . Нагрев линейно зависит от частоты переключения и от уровня питания драйвера верхнего плеча Vb . Кроме того, имеется зависимость от номинала последовательных резисторов в цепи затвора ( \(R_1\) и \(R_2\) на рис. X3.109 ).

Рис. X3.108   Блок-схема изолированного драйвера затворов IR2113 с идентичными каналами управления верхним и нижним плечом. Верхний драйвер выполнен на триггере с управлением через схему сдвига уровня. Защита от недостаточного уровня питания встроена в оба плеча

Схема сдвига уровня внутри IR2113/2213 выполнена на высоковольтных транзисторах, и нормируется на 1.2 kV . Можно использовать трансформаторную развязку. Так работает ADuM6132 ( см. табл. X3.5 и рис. 12.44G и 12.44H ). Встречается и оптическая развязка ( см. рис. X3.113 ).

Теперь разберём полную схему ( рис. X3.109 ) слева направо. Сначала создаётся прямой и дополнительный управляющий сигнал для драйверов верхнего и нижнего плеча. На вентилях «ИСКЛЮЧАЮЩЕЕ-ИЛИ» выравниваются задержки в обеих ветвях. Сам IR2113/2213 формирует защитные интервалы величиной примерно 25 ns , которые определяются разницей между задержками для состояния ВКЛЮЧЕНО ( 120 ns ) и ВЫКЛЮЧЕНО ( 94 ns ). Ещё 15 ns на медленно включающемся и быстро выключающемся вентиле добавлены для успокоения. Такое решение позволяет учесть задумчивые модели МОП транзисторов, канал которых может оставаться в проводящем состоянии до 50 ns после установления на затворе нулевого потенциала ( \(V_{GS}\)=0 ) 108 .

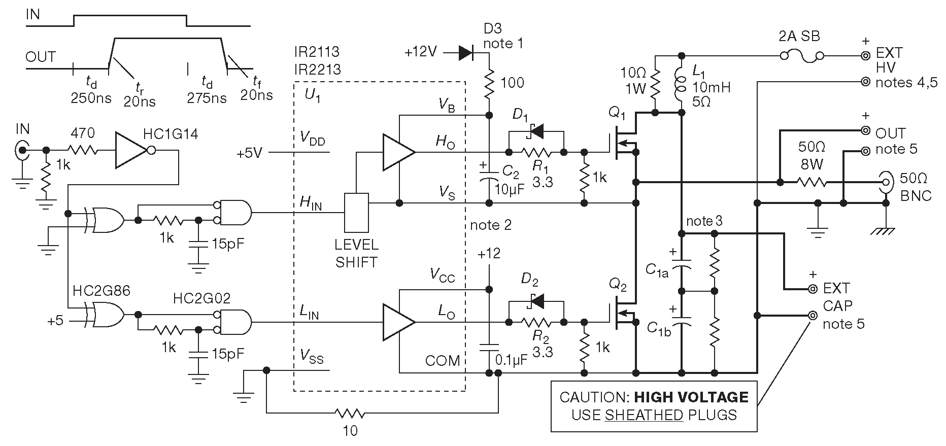
Рис. X3.109   Генератор высоковольтных импульсов. RC задержка на входе обеспечивает работу ключей без перекрытия ( без сквозного тока ). BNC с обратным согласованием позволяет работать на 50-омный кабель, выдавая полную амплитуду сигнала в высокоомную нагрузку. Прямой выход обеспечивает сильноточный импульс. Утолщённые линии обозначают путь выходного тока

Затворы выходных ключей \(Q_1\) и \(Q_2\) подключены через небольшие резисторы \(R_1\) и \(R_2\) . Параллельные диоды Шоттки уменьшают время выключения ( ещё один уровень защиты от сквозного тока ). Резисторы между затвором и истоком предотвращают ложные срабатывания, когда высокое напряжение подаётся раньше, чем включается управляющая схема. Составной конденсатора \(C_1\) обеспечивает низкоимпедансный путь для импульсного тока. Конструкция допускает увеличение номинала за счёт внешней ёмкости. Мощный дроссель \(L_1\) ( и 10-омный демпфирующий резистор ) защищают высоковольтный источник от импульсных токов.

Диод \(D_3\) заслуживает некоторых пояснений. Драйверу верхнего плеча нужно всего 12 V питания, но его общий вывод должен плавать вместе с выходным напряжением. Здесь мог бы работать и источник ac-dc, но такой источник должен выдерживать постоянное изменение потенциала между первичной и вторичной цепью со скоростью киловольты на микросекунду. Это не самая простая задача для обычного сетевого блока питания из-за приличной межобмоточной ёмкости трансформатора [* см. §4.2.5 ] 109 . В схеме X3.109 используется относительно большой накопительный конденсатор \(C_2\) на выводе питания высоковольтного драйвера, а \(D_3\) позволяет подзаряжать его от источника питания нижнего ключа, когда на выходе пассивный нулевой уровень. Такая схема хорошо работает с низкими значениями скважности или равномерно распределёнными импульсами. Если выход остаётся под высоким напряжением надолго, то предложенное решение работать не будет, и придётся городить отдельный плавающий источник питания. Ещё одним вариантом является использование полумостового драйвера ADuM6132 ( см. §X3.15.5 ), который уже содержит нужный источник и требует только внешнего накопительного конденсатора.

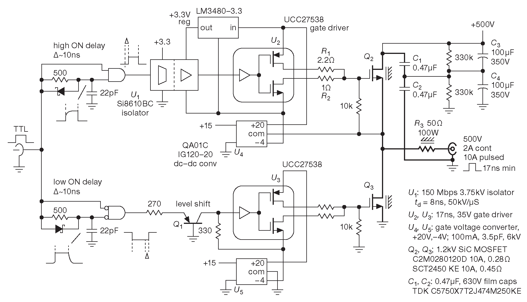
X3.15.2 Источник коротких импульсов +500V 20A на двух ключах

Некоторые необычные задачи требуют источника коротких ( <20 ns ) высоковольтных импульсов с большим током нагрузки ( до 20 A ), способного выдавать их с частотой до нескольких мегагерц. Для таких задач IR2113 или IR2213 не подходят из-за слишком неспешной передачи сигнала ( ∼100 ns или ∼250 ns соответственно ). Зато есть другие неизолированные модели, например, серия UCC2753x. Скажем, выбранный UCC27538 имеет задержку распространения 17 ns ( и это на нагрузке 1.8 nF , которая почти в 2 раза больше, чем цифра 1 nF , указанная для IR2113/2213 ). Чтобы удержать ёмкость нагрузки на низком уровне, в качестве ключей задействованы МОП транзисторы на карбиде кремния. SiC превосходит чистый кремний по нескольким дисциплинам: у него на порядок большая электрическая прочность, в три раза большая теплопроводность и в три раза более широкая запрещённая зона полупроводника. В результате МОП транзисторы на карбиде кремния с тем же напряжением пробоя и сопротивлением открытого канала будут заметно меньше по размерам, чем кремниевые ( см. рис. X3.110 ), т.е. они будут иметь меньшую ёмкость затвора и станут переключаться существенно быстрее.

Рис. X3.110   За счёт более высокой электрической прочности карбида кремния транзисторы, выполненные по данной технологии, имею меньшую геометрию, чем обычные кремниевые со сравнимым сопротивлением канала. График показывает зависимость «коэффициента качества» - произведения \(R_{ON}\) на площадь кристалла - в зависимости от напряжения обратного пробоя ( график взят из технической заметки App Note 14103EBY01 фирмы Rohm )

Схема приведена на рис. X3.111 ( некоторые компоненты, интересные только занудам, опущены ). Как и в предыдущем варианте, намеренно используются запускающие сигналы с медленным включением и быстрым выключением на входных RC задержках и последовательных резисторах в затворах ключей [* в паре с ёмкостями этих затворов ] . Для верхнего плеча взят цифровой изолятор Si8610 ( время распространения 8 ns , 0...150 Mbps , изоляция до 5000 Vrms 60 kV/μs ). Драйвер верхнего плеча запитывается от \(U_4\) и изолированного dc-dc модуля, предназначенного для питания затворов SiC транзисторов, которым нужны управляющие уровни +20 и –5V . Такие преобразователи предлагаются несколькими производителями ( два указаны на схеме ), нормируются на 3.5 kVac ( и 6 kVdc ) и имеют на удивление низкую проходную ёмкость - всего 3.5 pF . Для большей универсальности такой же преобразователь используется и для питания драйвера нижнего плеча ( хотя там изоляция не нужна ).

Рис. X3.111   Быстрый однополярный источник импульсов 500 V@10 A . Низкая входная ёмкость SiC транзисторов \(Q_2\) и \(Q_3\) позволяет выбрать быстрые маломощные драйверы \(U_2\) , \(U_3\) и соответствующие источники для них ( \(U_4\) , \(U_5\) )

Некоторые детали.

  1. Схема сильно греется , особенно при большой частоте переключения и при работе на низкоимпедансную нагрузку. По этой причине ключи и выходной согласующий резистор \(R_3\) ( безындуктивный в корпусе TO-247 ) монтируются на теплоотводе с вентилятором.
  2. Обратите внимание на путь выходного тока, который лучше всего делать в виде больших медных полигонов. Накопительные конденсаторы должны иметь низкую индуктивность.
  3. Выбранные драйверы затвора имеют индивидуальные отводы от верхнего и от нижнего транзистора выходного каскада, что удобно при задании различающихся постоянных времени включения и выключения. В большинстве подобных микросхем такая возможность отсутствует, и приходится использовать резисторно-диодную комбинацию, как в схеме X3.109 .
  4. В драйвере нижнего плеча общий вывод подключён к –4V и требует схемы сдвига уровня на \(Q_1\) ( см. рис. 12.44A,C ).

Notes: 1. C2 charges to 12V via D3 when OUT = LOW. Vb quiescent drain 0.23mA typ; for long positive pulses or for switched DC, add a floating 12V supply across C2. 2. Driver U1, MOSFETs, RDs, max HV EXT: IR2113 FQA19N60 0.3Q 600V IR2213 IXFK26N120 0.460 1200V 3. C1 electrolytic; e.g., for 600V use two series 680pF, 350V caps, with parallel 470k 1W bleed resistors, plus large parallel mylar cap. Optional Ext Cap, e.g., CDE type CGS, 3300pF, 450V, ESR = 0.040, priced at $228. 4. Ext HV, current limited to charge caps. 5. Banana jacks spaced 0.75" -- DANGER: High Voltage! Use spring-loaded sheathed plugs.

Схема хорошо работает как минимум до 2.5 MHz : рис. X3.112 показывает сигнал 500 V@5A длительностью FWHM≈20 ns . Но на более высоких частотах всё быстро ухудшается. При испытаниях схема вышла из строя на частоте 10 MHz , причём драйвера затворов взорвались и вынесли горсть деталей в ближайшем окружении! Проблема в том, что UCC27538 выпускается только в корпусе SOT-23 [* есть и SOIC8, но без излишеств вроде теплоотвода на пузе ] , а нормируются на пиковый ток 2.5 A ( выходящий ) и 5A ( входящий ). Драйверы в более массивных корпусах ( например, TC4422 в TO-220-5 ) не такие быстрые ( \(t_p\)=30 ns ), а их бОльшая паразитная ёмкость требует большей мощности источника питания ( 170 mA без нагрузки при 2 MHz ), чем могут дать изолированные преобразователи \(U_4\) и \(U_5\) ( ±100 mA max ). Режим 10 MHz пришлось исключить, а схема переделана под TC4422 с питанием от трёх dc-dc в параллель и креплением на радиатор. Грубо, конечно, зато работает.

Рис. X3.112   Форма выбранного сигнала ( на входе 50-омного резистора ) при работе на нагрузку 50Ω . По горизонтали 20 ns/div

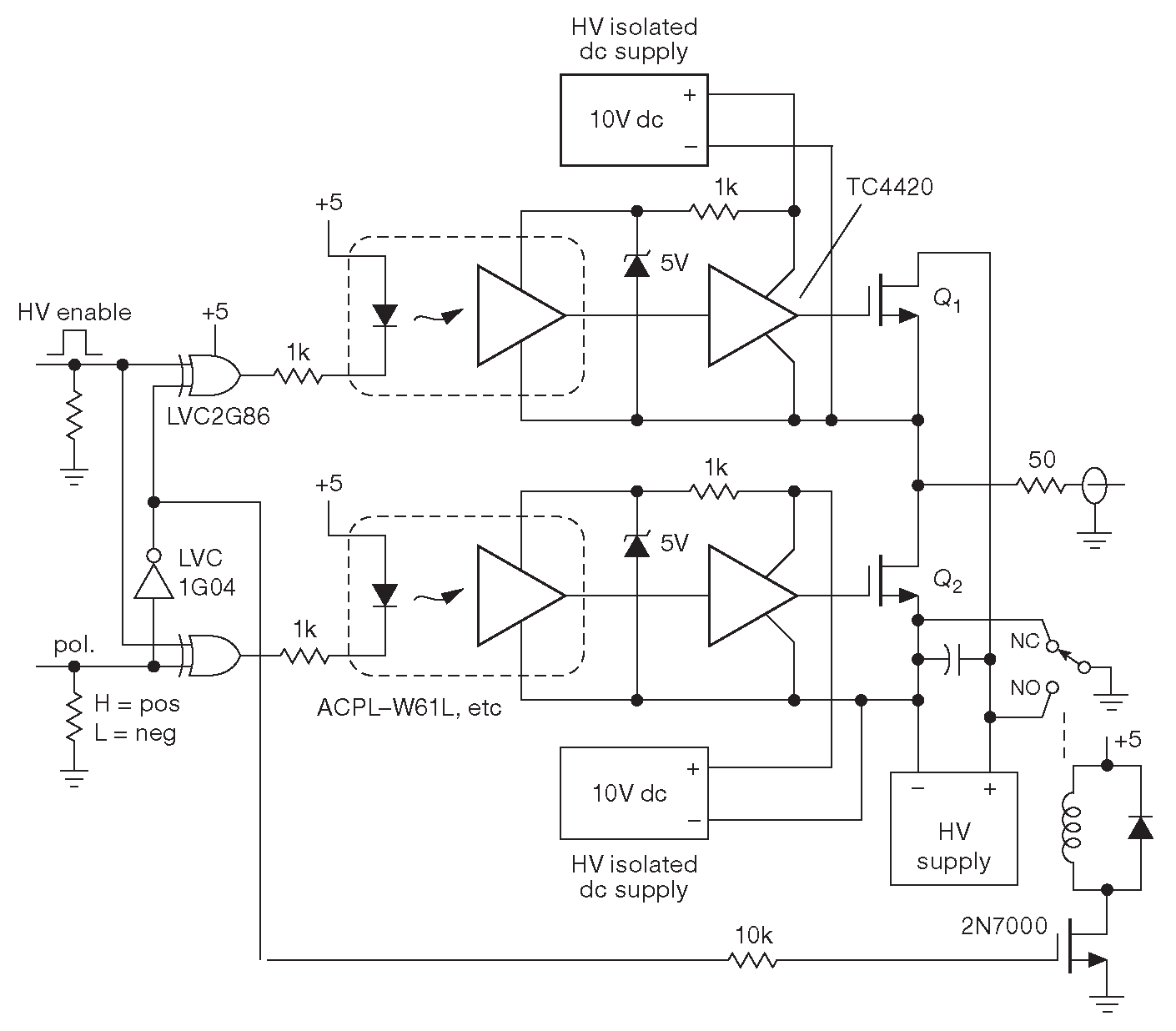
X3.15.3 Источник импульсов с переключаемой полярностью на двух ключах

Импульсы положительного напряжения - вещь хорошая, но иногда требуются отрицательные импульсы. Схема X3.111 предлагает исключительно положительную полярность, потому что общий вывод драйвера нижнего плеча не должен сильно отходить от уровня логической земли [* а ключ верхнего плеча может замыкаться лишь кратковременно ] . Проблема обходится симметричной схемой с полностью изолированными каналами управления, как на рис. X3.113 . Используется сдвоенная оптопара фирмы Avago, имеющая логические уровни на выходе ( 5.5 V max ), приличную скорость ( \(t_p\)≈40 ns ), изоляцию до 1 kV и скорость изменения потенциала 20 kV/μs 110 . Выход оптоизолятора рассчитан на работу с логическими микросхемами ( 5V размах, 10 mA нагрузка ), поэтому в качестве драйвера взят TC4420, превращающий входной логический сигнал в управляющее напряжение на затворе ( 10 V размах, ±6A нагрузка ), чего достаточно для данной задачи.

Рис. X3.113   С помощью двух высоковольтных оптоизоляторов, каждый со своим плавающим источником питания, можно подправить схему X3.109 для создания импульсов любой полярности

Благодаря тому, что и драйверы, и их источники питания плавающие, изменение полярности выполняется простым подключением одного из терминалов высоковольтного источника к земле. В схеме эту задачу решает простое реле. Переключается оно медленно (миллисекунды), потому что быстрая смена полярности не предусмотрена. Таким образом, получить с неё последовательность разнополярных импульсов не получится. Данный недостаток исправляется в последнем примере ( §X3.15.5 на стр. X_249 ).

Оставшаяся схема очевидна, поэтому для сокращения письма некоторые детали опущены. Нет защитных резисторов и диодов в затворах, предохранителя по шине высокого напряжения, ограничивающей пиковый ток индуктивности и прямого выхода.

X3.15.4 Контроль выходного напряжения

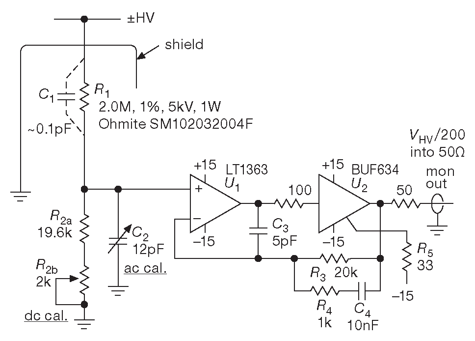
Для большей части областей использования описанных источников требуется контролировать форму выходного сигнала в формате, пригодном для наблюдения в нормальном режиме осциллографа, скажем ±10V , но с достаточной точностью, которая позволит подробно разглядеть детали формы сигнала с общей длительностью ∼10 ns . Обычный резистивный делитель 100:1 для такой работы не подойдёт, потому что паразитная ёмкость ( и ёмкость щупа осциллографа ) исказят форму импульса. Правда, как и в осциллографическом пробнике, шунтирующую паразитную ёмкость верхнего плеча делителя можно скомпенсировать подстроечным конденсатором параллельно его нижнему плечу ( рис. X3.114 ).

Для \(R_1\) взят прецизионный высоковольтный резистор. Вместе с \(R_2\) он образует делитель 100:1 . Корректирующий конденсатор \(C_2\) учитывает ожидаемую собственную ёмкость \(R_1\) на уровне 0.05–0.1 pF , что требуется для корректной работы на высокой частоте. Подстройка номинала идёт по правильности передачи формы сигнала так же, как это делается со щупами осциллографов. Величина \(R_1\) может показаться неожиданно низкой - всего 2MΩ . При 1 kV на нём будет рассеиваться 0.5 W , но, как и в любой инженерной задаче, выбранное значение является компромиссом. В данном случае идёт борьба между рассеиваемой мощностью и ошибкой от входного тока \(U_1\) .

Рис. X3.114   Высоковольтный монитор с полосой 30 MHz и фронтом 10 ns , способный наблюдать за импульсами до 1 kV любой полярности

\(U_1\) буферирует сигнал с делителя, внутреннее сопротивление которого ( \(R_S\)=20 kΩ ) не совместимо с кабельными линиями и емкостной нагрузкой, даже такой малой, как у высокоомного осциллографического пробника. LT1363 выбран за высокую скорость ( >500V/μs ), относительно низкий ток смещения ( 120 nA тип. ) и способность работать с питанием ±15 V . Сигнал 10 V на нагрузке 100 Ω требует от генератора 100 mA , за которые отвечает BUF634 ( 160 MHz , 2000V/μs ). Буфер быстрый и сильный ( ±250 mA ), но неточный ( \(V_{OS}\)=100 mV ), поэтому охвачен обратной связью с \(U_1\) .

Чтобы минимизировать ошибку на постоянном токе, сопротивление резистора обратной связи \(R_3\)=20 kΩ согласовано с выходным сопротивлением делителя. На частотах сигнала \(R_3\) шунтируется цепью \(R_4C_4\) ( срез на 800Hz ). Ветвь \(R_4C_3\) перехватывает сигнал, позволяя получить на частотах выше 30 MHz короткий путь в обход \(U_1\) через конденсатор \(C_3\) . Данный приём призван обеспечить устойчивость схемы на высокой частоте. В итоге имеем монитор 200:1 на выходе 50 Ω , который может показать полный размах сигнала 1 kV длительностью 20 ns ( 500 V/μs ), имея максимальное нескомпенсированное смещение, приведённое ко входному HV сигналу, 0.7 V . Ошибка вызвана в основном входным током \(U_1\) для наихудшего случая ( 350 nA ) и может быть убрана через выводы «NULL» ОУ.

Схема хороша и достаточно проста, но её можно улучшить, если разнести высокочастотный и низкочастотный пути сигнала, пропуская их через оптимизированные цепи. Для низкой частоты надо использовать медленный и точный ОУ, а для высокой - просто быстрый. Соединять ветви надо на входе буфера. Такая конструкция может быть на два порядка ( 50× ) менее чувствительна к ошибкам от емкостной связи и имеет более высокую исходную точность на постоянном токе.

X3.15.5 Источник киловольтовых импульсов любой полярности на трёх ключах

Наконец, добавив в схему третий ключ [* неполярный на двух транзисторах ] , можно сделать источник импульсов любой полярности, скорость переключения которого не лимитируется механическим реле. Схема представлена на рис. X3.115 . В ней используется удобный драйвер полумоста ADuM6132 111 . В микросхеме уже есть изолированный источник питания для верхнего плеча и драйвер, способный выдать 15 V при ±200 mA . Для быстрого переключения используются драйверы TC4420 с питанием от источника в ADuM6132.

Рис. X3.115   Третий вариант источника импульсов с ключом на общей клемме ( последовательная пара \(Q_3Q_4\) ) позволяет быстро выдавать импульсы любой полярности или переключать выход между шинами +HV и -HV . Сравните с медленным вариантом на механическом реле с рис. X3.113

Средний канал может немного смутить. Пара n-канальных МОП транзисторов \(Q_3Q_4\) работает как двунаправленный ключ. Когда на их затворах открывающий потенциал, оба канала переходят в проводящее состояние, закорачивая выход на землю. Паразитные диоды, имеющиеся в любом МОП транзисторе, указаны на схеме специально, чтобы было видно, что при любой полярности ничего плохого не случится. Паразитный диод начинает проводить ток, если \(I_{OUT}R_{ON}\) будет больше падения на диоде, во всех остальных случаях открытый канал может проводить ток в любом направлении. Как и на рис. X3.113 некоторые детали опущены. В их число входят задержки, защищающие от сквозного тока, предохранители, прямой выход с низким сопротивлением, и цепь подключения внешнего конденсатора. Их можно найти на схеме RIS-688 авторов ( по запросу ).

Высоковольтный генератор с третьим состоянием оказался весьма полезен. Коллега авторов ( Gabriel Hosu ) сделал вариант схемы на 1.5 kV для своего эксперимента. Он использовал электрооптический EO отражатель с микроотверстием в быстром затворе для лазерного луча. Чтобы достичь заданного уровня отражения, требовалось обеспечить разность потенциалов 1500 V , но аппаратура ограничивала абсолютную величину на уровне 750 V , поэтому пришлось использовать двуполярный источник на ±750 V . Производитель предупредил, что длительное нахождение под высоким потенциалом сокращает срок службы. Поэтому непосредственно перед использованием быстрого затвора третий ключ активировал общий вывод источника ( всё остальное время работал механический затвор ).

Table 3x.5: High-Voltage Half-Bridge Drivers3 HI & LO inputs Shutdown Separate GNDs Part # vs1 HV (V) /out Delay E O _i > D (V) pos (A) neg (A) ton (ns) toff (ns) IR2113p 1 600 2.5 2.5 120 94 9.7 • • ±5V FAN7392 600 3.0 3.0 130 150 9.9 • • ±5V FAN7390M1 600 4.5 4.5 140 140 9.8 • - ±7V IR21011 600 0.13 0.27 160 150 9.8 • - no NCP5111 600 0.25 0.5 750 100d 9.9 - - no FAN7382 600 0.35 0.65 170 200 10.0 • - no IRS2108e 600 0.12 0.25 220 200e 9.8 • - ±5V IRS2109e 600 0.12 0.25 750 200e 9.8 - • ±5V IR2213 1200 2.0 2.5 280 225 11.7 • • ±5V with de-saturation detectors IR22141 1200 2.0s 3.0 440 440 11.4 • • ±5V self-oscillatina IR21531 600 0.21 0.42 osc1o 9.9 - • - NCP1392 600 0.5 1.0 osc2o 12.0 - • - transformer-coupled ADuM6132 2500 0.2u 0.2 60 60 12.3 • - no Notes: (a) all have isolated high-side driver; all accept “TTL” input logic levels, and most have Schmitt-trigger inputs. (d) 650ns deadtime. (e) IRS2108 and IRS2109 have 540ns deadtime; the ‘21084 and ‘21094 variants are deadtime programmable to 5ps. (i) IR2102 for inverted logic. (m) maximum. (o) osc1: 555-type oscillator, to 100kHz; osc2: to 480kHz. (p) IR encourages use of their IRS-series, rather than IRxxx parts. (s) 8V desaturation detector, causes shutdown after 10ps. (t) typical. (u) includes 15V 22mA floating supply, add capacitor and gate-driver IC. (v) for logic input and LOW driver output; i.e., separate Vss and COM pins.

107 Здесь используются n-канальные ключи, потому что p-канальные имеют максимальное рабочее напряжение 600 V , а задача требует большего. p-канальные модели с равным рабочим напряжением проигрывают n-канальным транзисторам по остальным параметрам ( больше \(R_{ON}\) и \(C_{ISS}\) ) и заметно дороже. <-

108 Сам по себе канал транзистора переключается очень быстро, точно отслеживая напряжение на затворе. Проблема в том, что вполне конкретное сопротивление дорожек затвора на кристалле в паре с ёмкостью отдельных проводящих элементов образует элемент RC задержки для дальних ячеек, составляющих мощный транзистор. [* Мощный транзистор состоит из множества маленьких транзисторов, работающих в параллель, подобно современным осветительным светодиодам с тысячами элементарных излучающих переходов в одном кристалле ] . Параметр сильно зависит от типа транзистора и производителя [* т.е. от топологии конкретного кристалла ] и обычно не указывается. <-

109 Который должен быть изолирован, чтобы выдерживать полное напряжение выхода. Хорошо работают трансформаторы серии PCP для печатного монтажа нормированные на 2500 V . <-

110 Этот параметр сообщает минимальную скорость изменения синфазного напряжения на выходе, при котором выходное состояние будет оставаться корректным [* т.е. скорость, с которой потенциал выходной части меняется относительно потенциала входной ] . <-

111 В микросхеме есть согласованный неизолированный драйвер нижнего плеча, который в данной схеме не используется. <-

Previous part:

Next part: